This thread has been locked.

If you have a related question, please click the "Ask a related question" button in the top right corner. The newly created question will be automatically linked to this question.

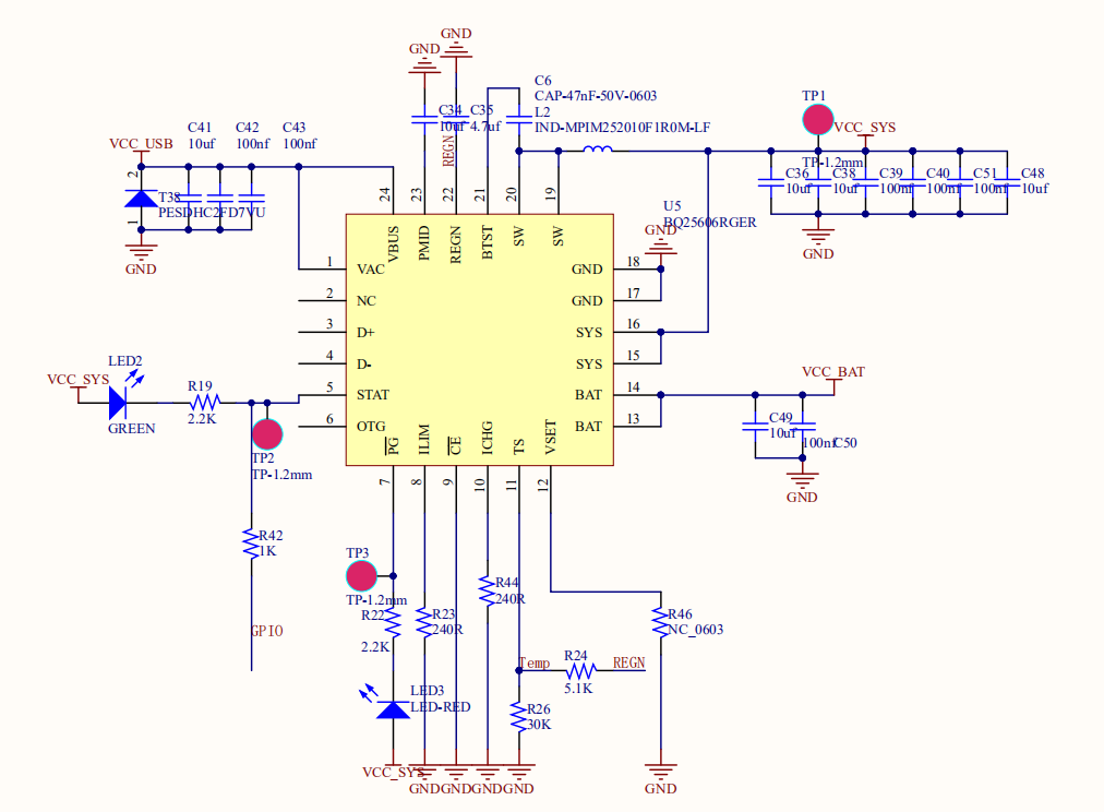
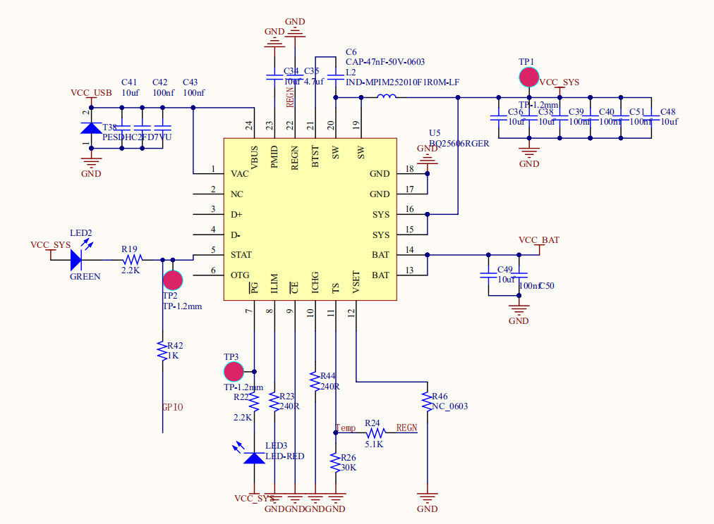
BQ25606指示灯报错,没有输出



5V输入,VCC_SYS没有电压输出,VCC_BAT也没有电压输出,SATA闪烁为2HZ,有人遇到一样的情况吗