This thread has been locked.
If you have a related question, please click the "Ask a related question" button in the top right corner. The newly created question will be automatically linked to this question.
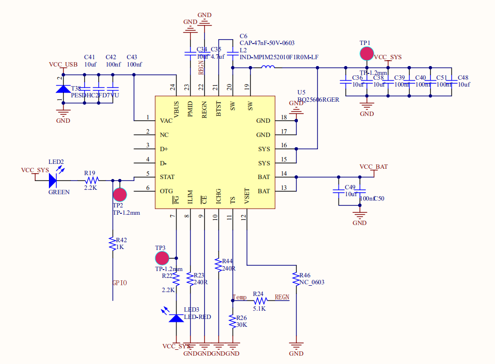
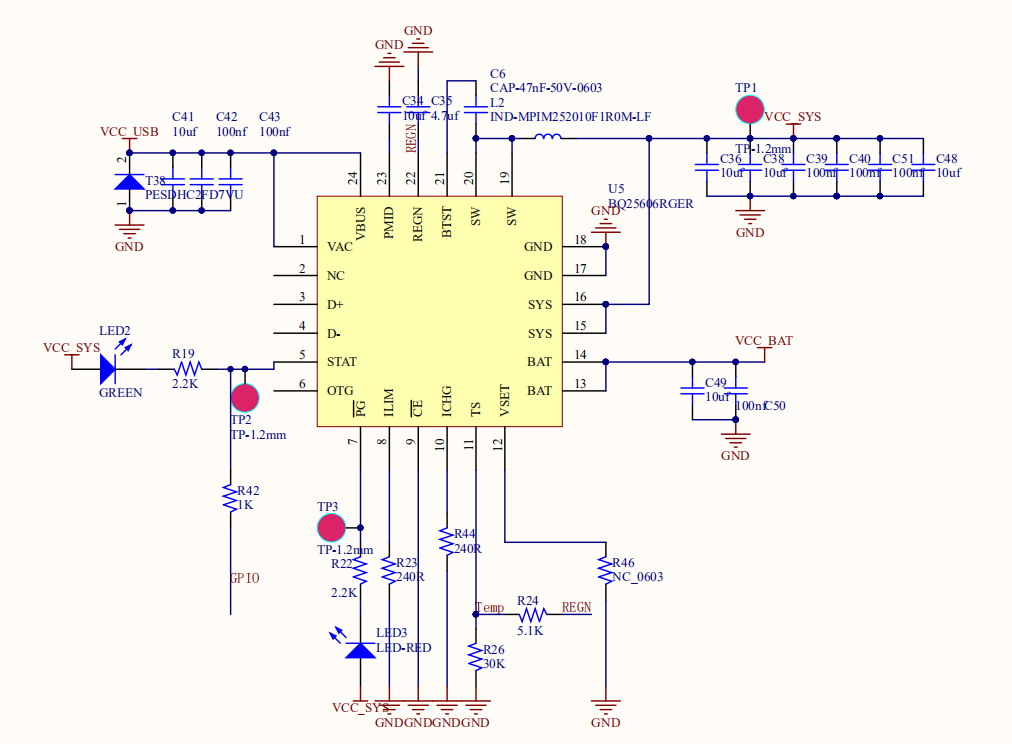
现在温度电压正常了,指示灯一直亮也不闪烁了 就是电池充补了电,VCC_sys输出电压和电池电压一样,这是什么情况