This thread has been locked.

If you have a related question, please click the "Ask a related question" button in the top right corner. The newly created question will be automatically linked to this question.

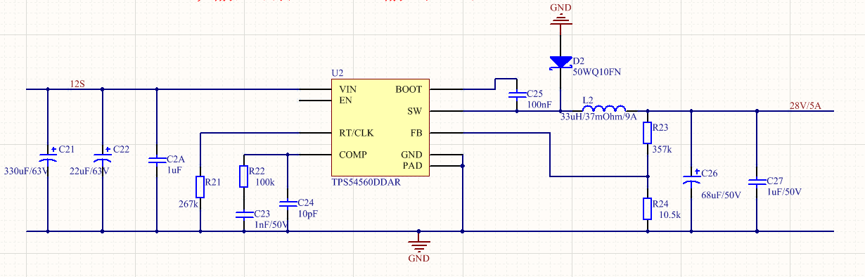
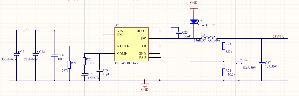
TPS54560在50V输入,28V/3A输出的时候有不能正常输出的情况

Other Parts Discussed in Thread: TPS54560

你好,

TPS54560的外围器件是

输入为2个6S锂电池串联,输出为可调负载。

测试中只要电流超过2.76A就会有这种突然拉低的现象,但是发生频率没有照片里这么高,照片里是输出3.4A时的情况。