This thread has been locked.

If you have a related question, please click the "Ask a related question" button in the top right corner. The newly created question will be automatically linked to this question.

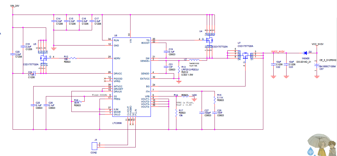
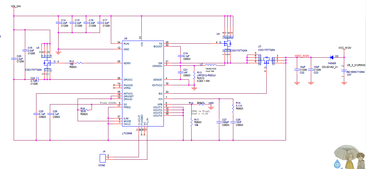
LTC3896电路不能正常工作



按照数据页上画的电路原理图:

电路不能正常工作。焊了几个板子测试都不行。