This thread has been locked.

If you have a related question, please click the "Ask a related question" button in the top right corner. The newly created question will be automatically linked to this question.

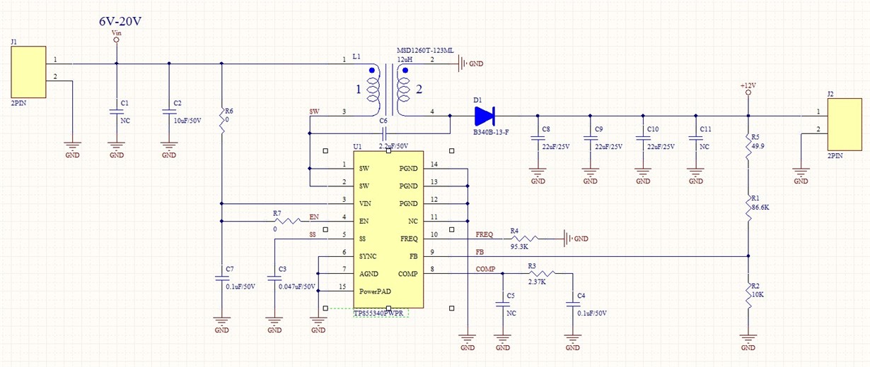
TPS55340PWPR 无输出



按照参考设计后,发现无法工作,请帮忙查下是怎么回事?

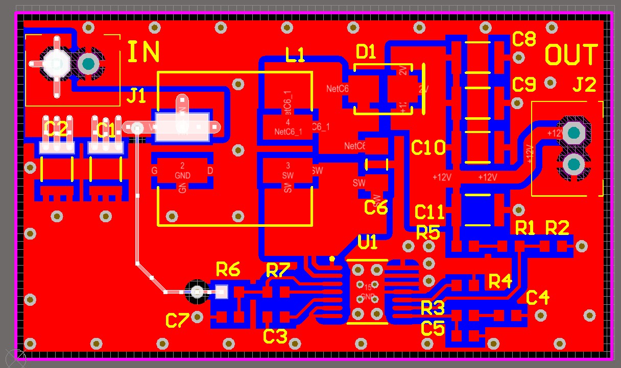
选中的线是底层的线