This thread has been locked.

If you have a related question, please click the "Ask a related question" button in the top right corner. The newly created question will be automatically linked to this question.

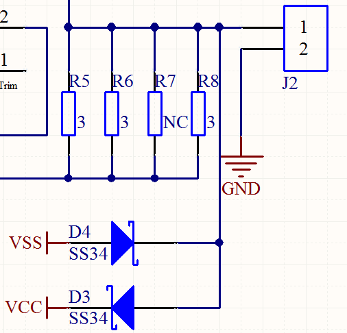
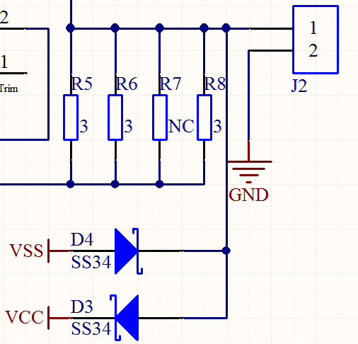
恒流源输出断开感性负载保护电路



交流恒流源的输出保护电路下图。在接入供电电源并提供输入信号时(没有接负载),在输入信号关断和开启的瞬间二极管D3和D4被击穿,导致正负供电电源短路。是恒流源不能使用这种的保护电路的原因吗?恒流源能不能加个感性负载断开时的保护电路呢?