This thread has been locked.
If you have a related question, please click the "Ask a related question" button in the top right corner. The newly created question will be automatically linked to this question.
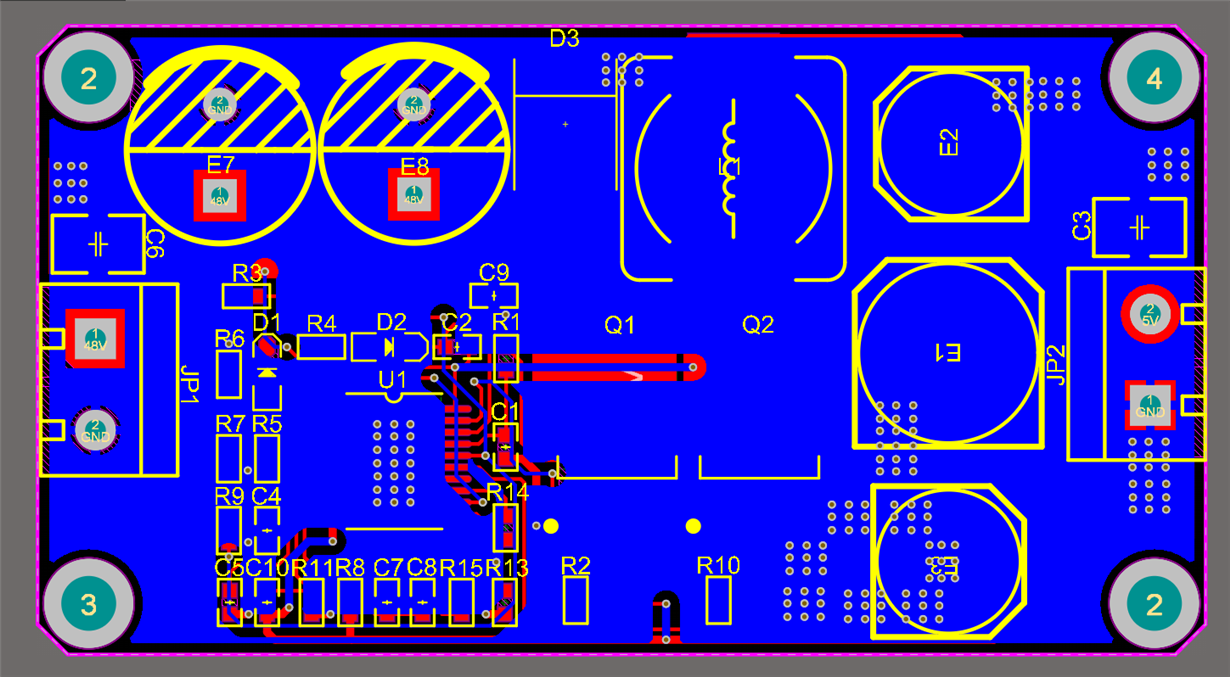
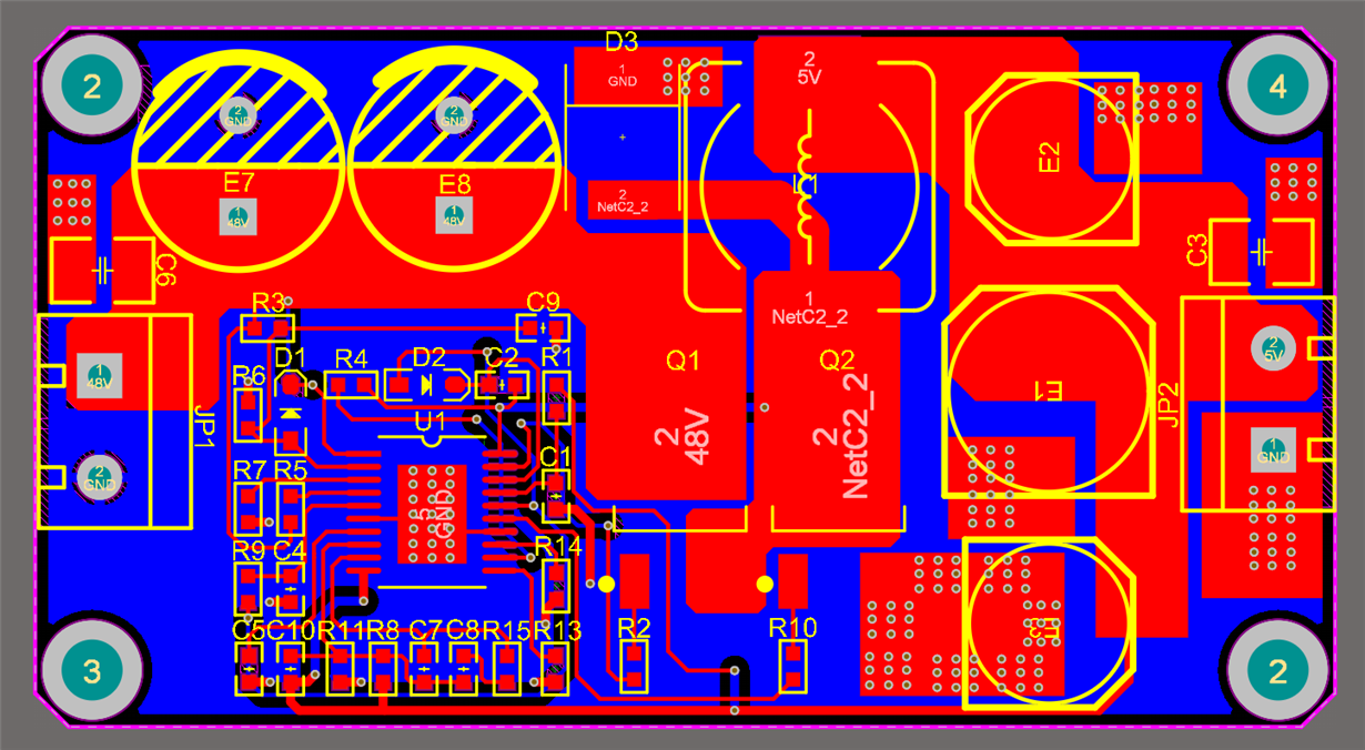
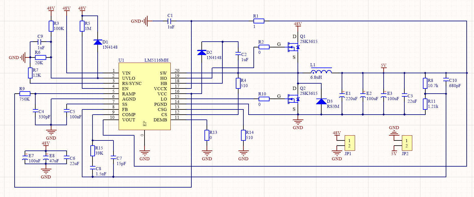
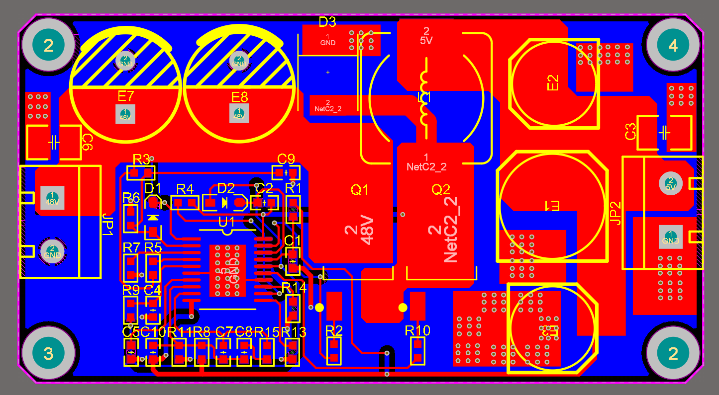
你CS和CSG接的不太对啊,建议用WEBENCH仿真优化一下