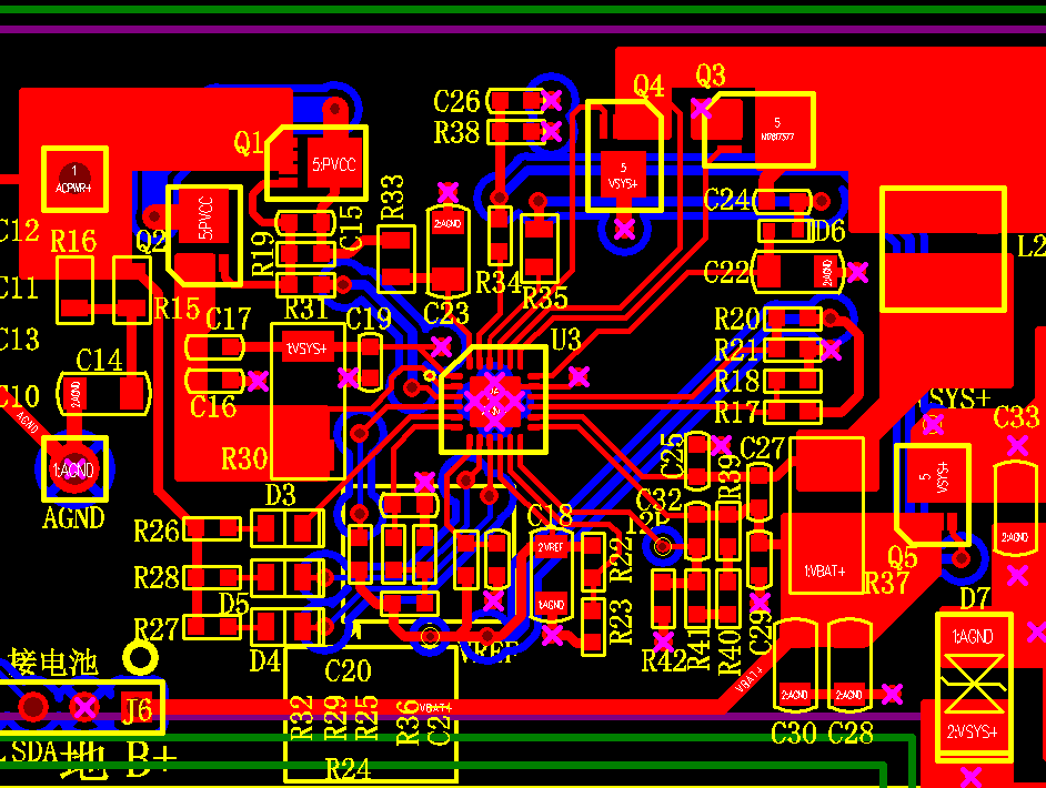
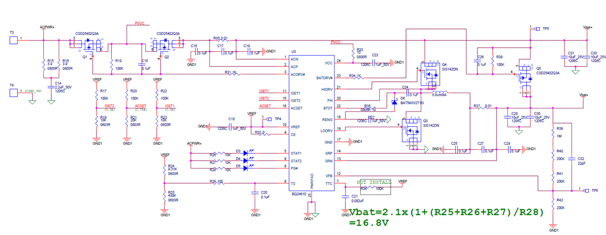
您好,我用BQ24610设计的4串1并锂电池充电电路,输入电压为19.5V,充电电压设置为16.8V,当不接电池的时候VFB为2.1V,而接上电池的时候VFB变成了1.88V,此时电池电压为15.28V左右。SATA1和SATA2灯始终不亮;VREF为3.3V,RENG为5.98V,TS位3.22V,HIDRV为15.28V,LODRV为0V。
This thread has been locked.
If you have a related question, please click the "Ask a related question" button in the top right corner. The newly created question will be automatically linked to this question.
您好,我用BQ24610设计的4串1并锂电池充电电路,输入电压为19.5V,充电电压设置为16.8V,当不接电池的时候VFB为2.1V,而接上电池的时候VFB变成了1.88V,此时电池电压为15.28V左右。SATA1和SATA2灯始终不亮;VREF为3.3V,RENG为5.98V,TS位3.22V,HIDRV为15.28V,LODRV为0V。
已解决,ACset设置为2.75A了,而适配器是2A的,导致异常,将ACset设置为1.5A解决问题