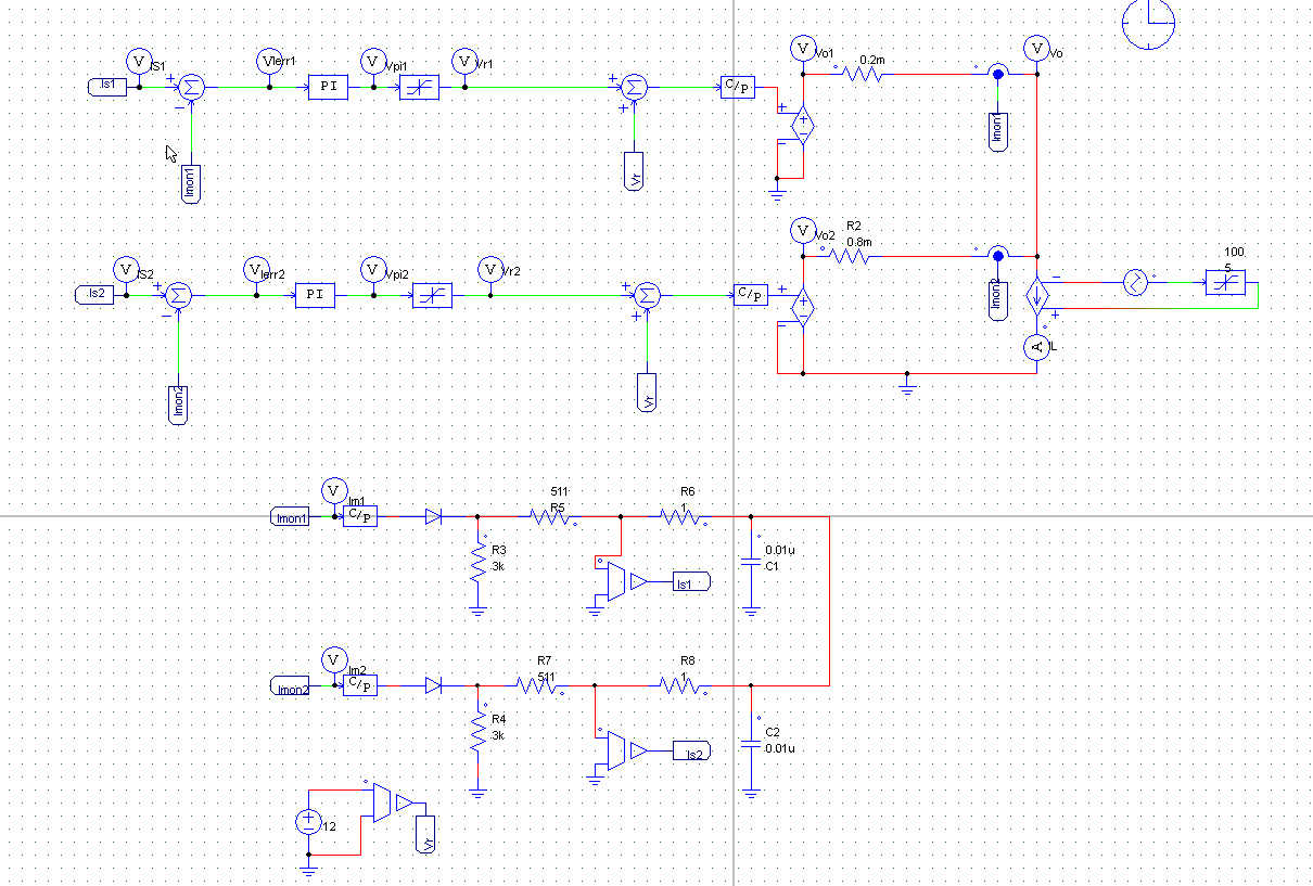
两模块电源并联(IPOP)问题
两模块的服务器电源并联均流,采用有源最大均流法,PSIM仿真如下图,采用电流外环电压内环的控制,现在有两方面的问题需要解决:1、目前只能做到功率均流,现在想达到波形也是均流的效果,请问如何改进? 2、输出电压在进入动态后会抬高,请问怎样将输出电压保持稳定12V。
This thread has been locked.
If you have a related question, please click the "Ask a related question" button in the top right corner. The newly created question will be automatically linked to this question.
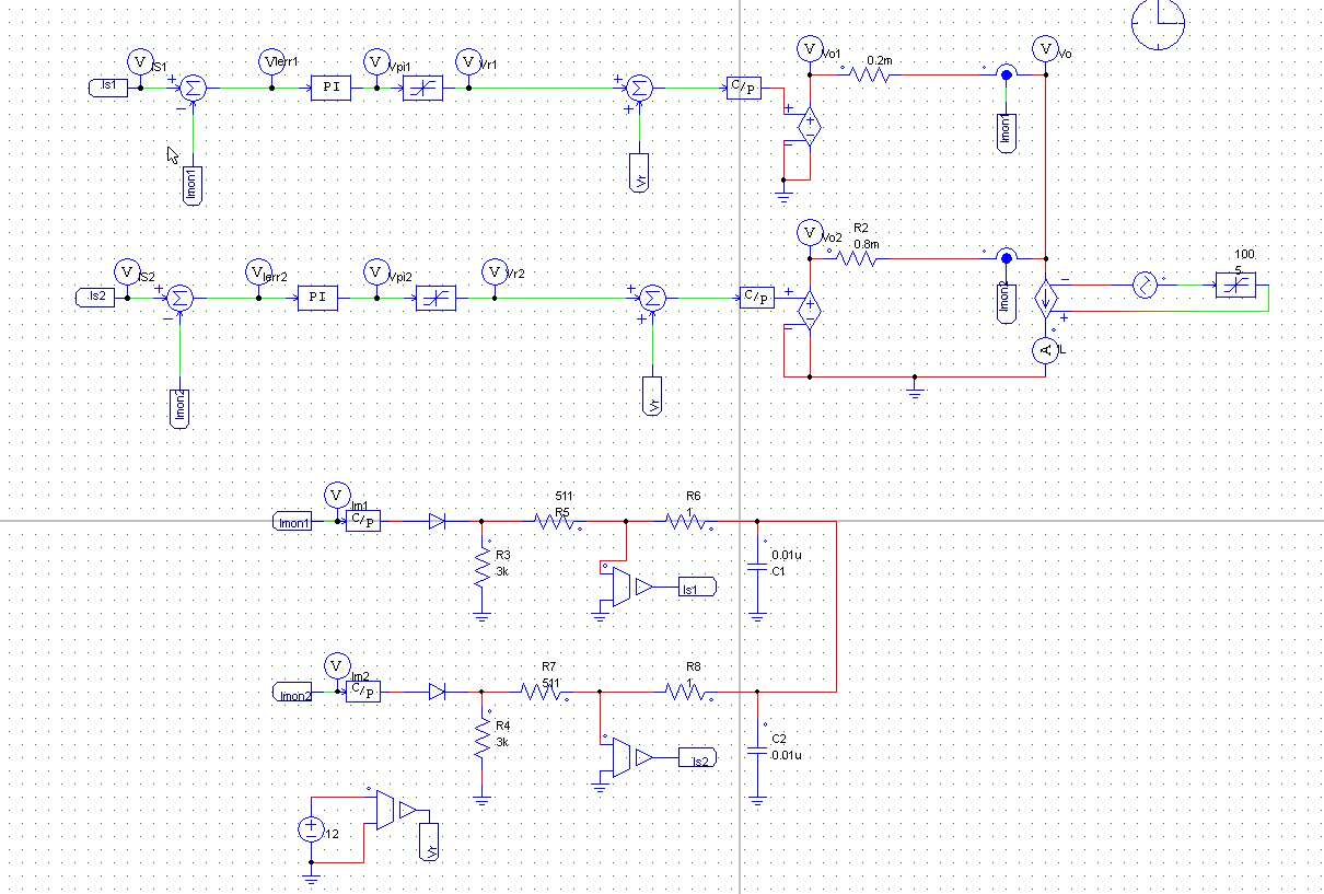
两模块电源并联(IPOP)问题
两模块的服务器电源并联均流,采用有源最大均流法,PSIM仿真如下图,采用电流外环电压内环的控制,现在有两方面的问题需要解决:1、目前只能做到功率均流,现在想达到波形也是均流的效果,请问如何改进? 2、输出电压在进入动态后会抬高,请问怎样将输出电压保持稳定12V。