
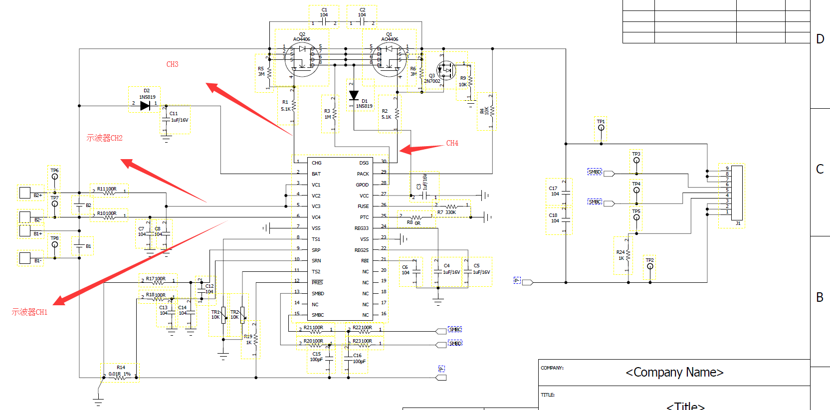
你好。以测试OVP为例。模拟电池接B-和BM,示波器测量BM,CSG和DSG,BM和B+之间连接1个3.7V左右的电池。然后调节模拟电池约5mV每次,观察示波器直至触发CSG置低,以此确定出OVP最低电压。调低BM电压将CSG复位置高,再将模拟电池调到刚才抓到的OVP最低电压-5mV,1分钟左右确定CSG无动作后,然后上调模拟电池电压到刚才确定出的OVP最低电压值,观察CSG置低后保存波形,量取OVP最低电压和CSG置低的时间。以上面的方法测出来的OVP反应时间很长,有20多秒,而我在软件预设的是5秒。
请教下是测试方法或者仪器设备哪里的问题吗,导致和预设的差异这么大。