This thread has been locked.

If you have a related question, please click the "Ask a related question" button in the top right corner. The newly created question will be automatically linked to this question.

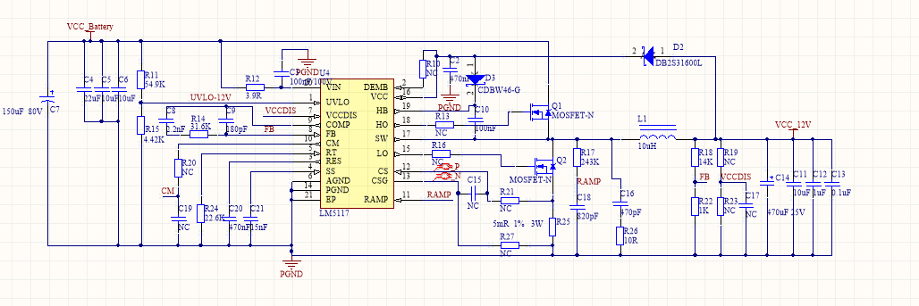
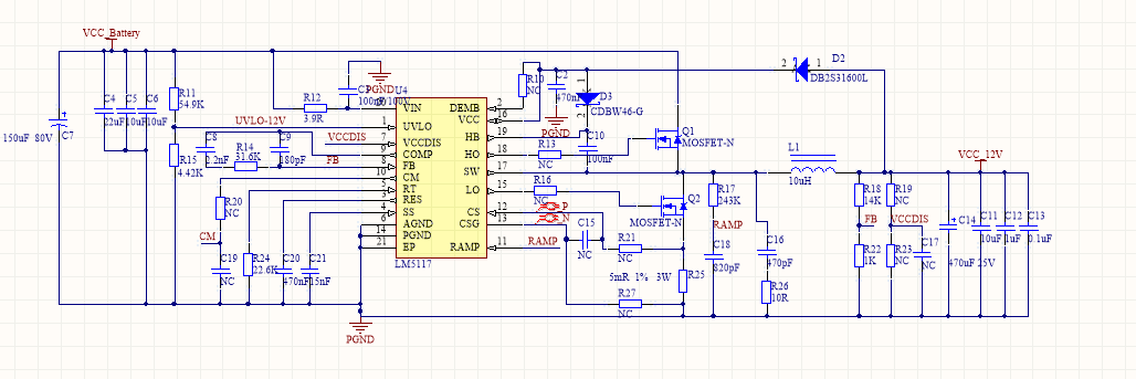
lM5117带载时候纹波变大,且开关管频率发生变化由210K变为54K

Other Parts Discussed in Thread: LM5117

lM5117带载时候纹波变大,且开关管频率发生变化由210K变为54K且波形变得很乱