This thread has been locked.

If you have a related question, please click the "Ask a related question" button in the top right corner. The newly created question will be automatically linked to this question.

求助TPS54620设计中环路稳定性分析

Other Parts Discussed in Thread: TPS54620

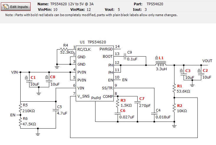
初次使用TPS54620设计电路,用SwitcherPro仿真如下图所示在关于环路稳定性分析中相位裕量取45dB至90dB,但那个增益裕量该如何取呢?有些开关电源书上写是增益裕量需要大于-12dB,如果真是这样的话在这个电路中要兼顾增益裕量和相位裕量发现要满足条件很难。请教各位在实际设计中我们应该如何取增益裕量和相位裕量这两个参数(以TPS54620为例),在此先谢过各位

  • 在开关电源设计中一般仅考虑相位裕量,在45度左右就可以了。至于增益裕量其实和相位裕量没有什么矛盾,只要保证增益曲线是以20dB/dec穿越0dB线,且穿越点的相位裕度保证有45度,那么增益裕量自然有-10dB。

    您手边如果有控制理论书可以查到这两条判据满足其一,那系统就是稳定的。