This thread has been locked.

If you have a related question, please click the "Ask a related question" button in the top right corner. The newly created question will be automatically linked to this question.

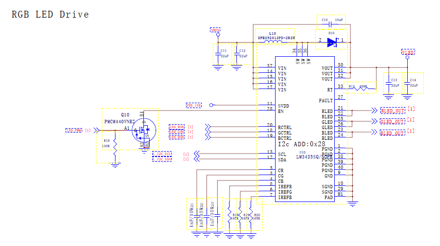
LM3435SQ 芯片红色输出很暗问题.



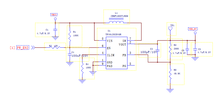
 我们这个用这个芯片红色输出很暗,寄存器已经配置最大输出电流,已经确认已经配置到寄存器了.原理图如下: