关于UCC28950这颗器件在使用过程中有以下问题进行咨询:
1.假如:我们设计的产品电源输入范围为DC300—DC700V,输出DC27V;如果我们的变压器的匝比是按照输入DC300V计算设计的,UCC28950是根据什么参考来控制电压输出的,有没有类似DCDC电源芯片有“FB”功能管脚设置?
2. 输入电压从DC300上升到DC700V这个过程区间,UCC28950是根据什么参考值,来设置输出的PWM实现输出稳定在DC27V
以上问题TI有没有资料或者手册介绍,或者给讲解下
This thread has been locked.
If you have a related question, please click the "Ask a related question" button in the top right corner. The newly created question will be automatically linked to this question.
关于UCC28950这颗器件在使用过程中有以下问题进行咨询:
1.假如:我们设计的产品电源输入范围为DC300—DC700V,输出DC27V;如果我们的变压器的匝比是按照输入DC300V计算设计的,UCC28950是根据什么参考来控制电压输出的,有没有类似DCDC电源芯片有“FB”功能管脚设置?
2. 输入电压从DC300上升到DC700V这个过程区间,UCC28950是根据什么参考值,来设置输出的PWM实现输出稳定在DC27V
以上问题TI有没有资料或者手册介绍,或者给讲解下
hI
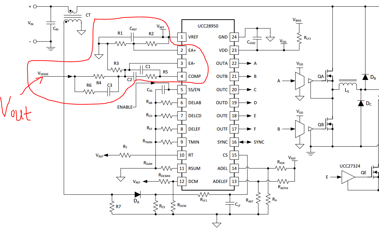
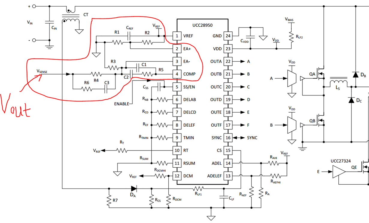
隔离方案也是有反馈的,用反馈控制,不同于简单的DC/DC通过FB设置分压电阻。
UCC28950有设计文档:http://www.ti.com.cn/general/cn/docs/lit/getliterature.tsp?baseLiteratureNumber=SLUA560&fileType=pdf
你可以通过设计文档来了解电路的计算与控制。