This thread has been locked.

If you have a related question, please click the "Ask a related question" button in the top right corner. The newly created question will be automatically linked to this question.

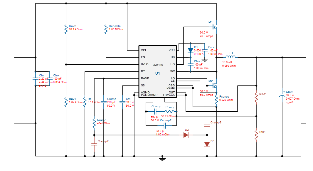
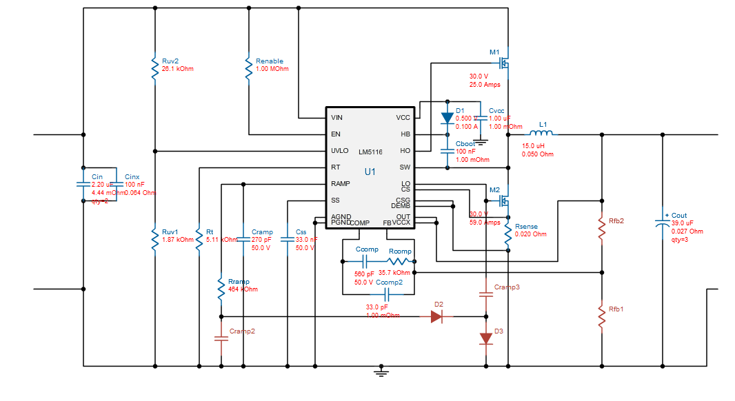
LM5116推荐电路中下管驱动接个电容和二极管到地的作用是什么呢?



如上图,是软件推荐的一个电路,想问下cramp2, cramp3, D2,D3的作用是什么呢,二极管用1N4148可以不?电容一般经验取多大呢。有点没明白的是,一般都是想要上管开得慢,下管开得快,但是有电容cramp3, 和,D3后,就延缓了下管的开启,?