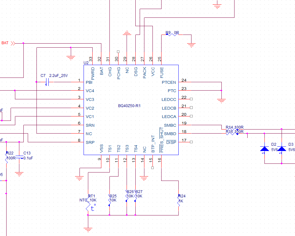
使用 BQ40Z50R1 , 批量生产测试通过后, 接板到电池, 测试正常,老化正常, 静置3-5天, 总会发现有个别 FUSE 无缘无故置1, 导致 CHG 和 DSG 的 MOS 全部关闭。设计中 FUSE 直接接0R 到地, 未做三端保险控制, 未做二次保护芯片。 GG 设置中也未开启 FUSE 。 BQ STUDIO 中并未见其他异常, 单单就是 FUSE 单独置1.
原理图, SBS 图片如下。烦请帮忙看下到底是什么问题。 这个问题影响很严重, 测试好的老化过的静置会出异常........


