使用LM5116,发现空载时,输出电压不正常,输出电压上电过程中有多次打咯,处于空载状态,感觉好像输出电容通过Buck电感和续流二极管反灌电流,如下图:
此应用输入电压为56V,输出电压为CC-CV双环控制,目前还在调CV环,CV=30V。
如果把LO的驱动断开,相当于buck的下管更换成二极管,输出只上升一下到30V就重新跌落到0V。
原理图如下:
This thread has been locked.
If you have a related question, please click the "Ask a related question" button in the top right corner. The newly created question will be automatically linked to this question.
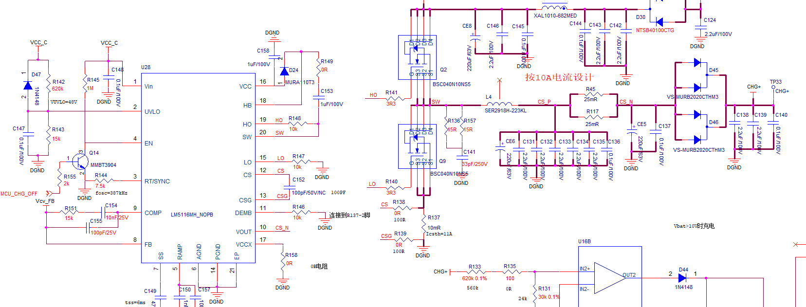
使用LM5116,发现空载时,输出电压不正常,输出电压上电过程中有多次打咯,处于空载状态,感觉好像输出电容通过Buck电感和续流二极管反灌电流,如下图:
此应用输入电压为56V,输出电压为CC-CV双环控制,目前还在调CV环,CV=30V。
如果把LO的驱动断开,相当于buck的下管更换成二极管,输出只上升一下到30V就重新跌落到0V。
原理图如下: