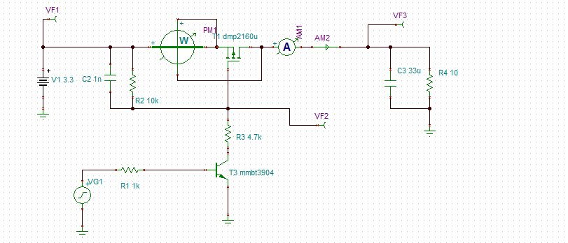
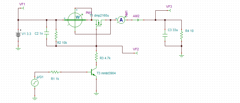
Hi
VG1是电源输入端,但是发现当C2是1nF和1uF两种情况下,仿真得到的漏电流差别很大,当电容是1nF的时候漏电流能达到几安倍,而1uF的时候漏电流只有几百mA,不知道这个开关快慢为什么对电流有这么大的影响???具体仿真波形如下图
上图是C2=1nF时候仿真结果
上图是C2=1uF仿真结果
This thread has been locked.
If you have a related question, please click the "Ask a related question" button in the top right corner. The newly created question will be automatically linked to this question.
Hi
VG1是电源输入端,但是发现当C2是1nF和1uF两种情况下,仿真得到的漏电流差别很大,当电容是1nF的时候漏电流能达到几安倍,而1uF的时候漏电流只有几百mA,不知道这个开关快慢为什么对电流有这么大的影响???具体仿真波形如下图
上图是C2=1nF时候仿真结果
上图是C2=1uF仿真结果
Hi
你提到的漏电流应该是这启动时候的inrush电流。
增加较大的电容应该是会加快MOS的启动,大幅度降低启动瞬间的导通阻抗。