This thread has been locked.

If you have a related question, please click the "Ask a related question" button in the top right corner. The newly created question will be automatically linked to this question.

LM5145输出可调负电压时,输出电流纹波太大



请问下LM5145在做正15V电压转换成DAC调节输出电压负5.5V电压时,在电流1A输出,输出波形很不稳定,请问有什么办法改善输出纹波。

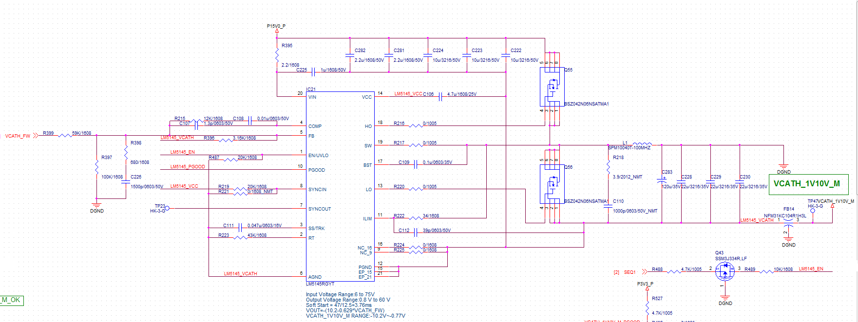
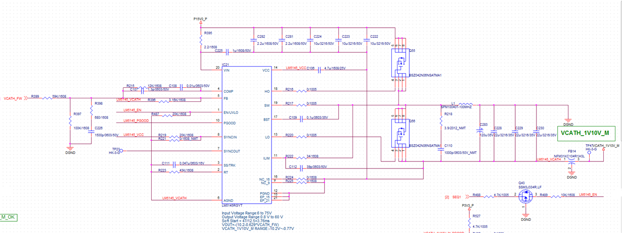
附原理图及AC耦合测试波形,layout截图

  • Hi
    对于输出可调,芯片选择上一般是不要选择有外部补偿电路的芯片,否则就选择数字电源动态补偿。
    带外部补偿电路的芯片,如果做输出可调,建议小范围可调。
    所以建议你确认补偿电路。
  • Hi
    对于输出可调,芯片选择上一般是不要选择有外部补偿电路的芯片,否则就选择数字电源动态补偿。
    带外部补偿电路的芯片,如果做输出可调,建议小范围可调。
    所以建议你确认补偿电路。
  • Hi
    对于输出可调,芯片选择上一般是不要选择有外部补偿电路的芯片,否则就选择数字电源动态补偿。
    带外部补偿电路的芯片,如果做输出可调,建议小范围可调。
    所以建议你确认补偿电路。
  • Hi
    对于输出可调,芯片选择上一般是不要选择有外部补偿电路的芯片,否则就选择数字电源动态补偿。
    带外部补偿电路的芯片,如果做输出可调,建议小范围可调。
    所以建议你确认补偿电路。
  • Hi
    对于输出可调,芯片选择上一般是不要选择有外部补偿电路的芯片,否则就选择数字电源动态补偿。
    带外部补偿电路的芯片,如果做输出可调,建议小范围可调。
    所以建议你确认补偿电路。