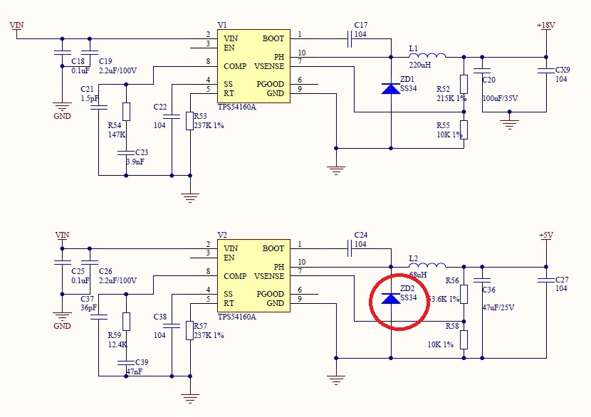
板子上用了两路TPS54060分别输出5V, 18V. 现场却出现好几块5V输出SS34被击穿短路(ZD2), 而18V输出SS34 ZD1却正常。 按道理说SS34耐压40V, 并且18V通道受到冲击还高,却在5v通道烧毁。VIN约32VDC, 由24VAC整流滤波过来。
各位高手有没什么经验,帮忙分析下原因,谢谢合作。
This thread has been locked.
If you have a related question, please click the "Ask a related question" button in the top right corner. The newly created question will be automatically linked to this question.
板子上用了两路TPS54060分别输出5V, 18V. 现场却出现好几块5V输出SS34被击穿短路(ZD2), 而18V输出SS34 ZD1却正常。 按道理说SS34耐压40V, 并且18V通道受到冲击还高,却在5v通道烧毁。VIN约32VDC, 由24VAC整流滤波过来。
各位高手有没什么经验,帮忙分析下原因,谢谢合作。
Hi
如果本身就会到40VDC,选择40V的管子风险本身就很大。
而且还可能受到输入layout, 以及PH脚layout的影响,这里的电压甚至超过50V不足为奇。