This thread has been locked.

If you have a related question, please click the "Ask a related question" button in the top right corner. The newly created question will be automatically linked to this question.

BQ40Z50_R1管理芯片在放电欠压 关断时问题咨询?



TI专家:

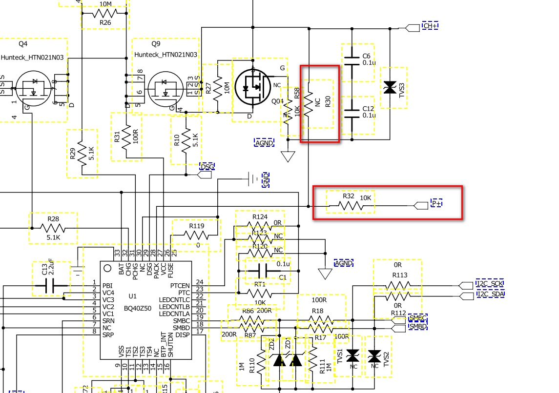
我们的电路设计如下,充放电回路是分开设计的。

芯片PACK管脚分别通过R30、R32电阻连接到充电CH+和放电P+端子上,现在发现如果R30(连接到CH+)电阻去掉,欠压CUV关断时,关断很快,波形如下:

其中(红色为MOS管GS端电压波形、黄色DS端电压波形、蓝色电流波形),关断时间很短,为200us,

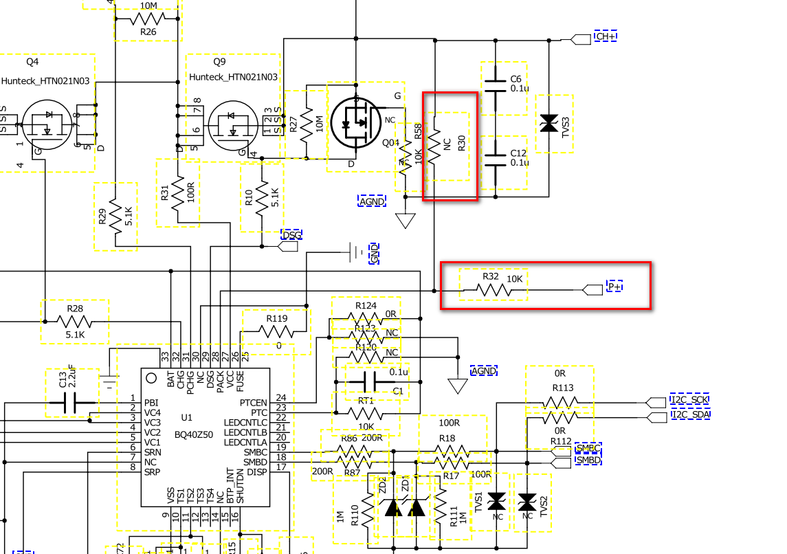
但是如果R30和R32同为10K的话,测试波形如下:

关断时间变成了4.7ms,GS波形在2V的时候有一个很长的平台。

帮忙看看CUV保护和PACK管脚电压有什么样的关系? 谢谢!