This thread has been locked.

If you have a related question, please click the "Ask a related question" button in the top right corner. The newly created question will be automatically linked to this question.

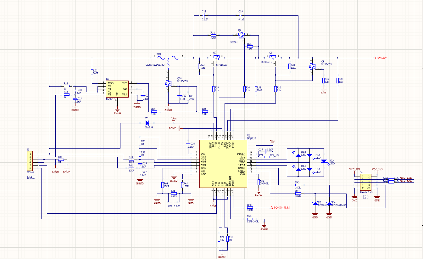
BQ4050 调试问题咨询

Other Parts Discussed in Thread: BQ4050, EV2400

最近在调试BQ4050的硬件与软件 遇到了在sys_press引脚接地的时候 仍然无法充放电的情况,

在数据手册中,bq4050的默认参数是3S,这个芯片在未配置参数的情况下,可以正常使用2S电池进行充放电操作吗?