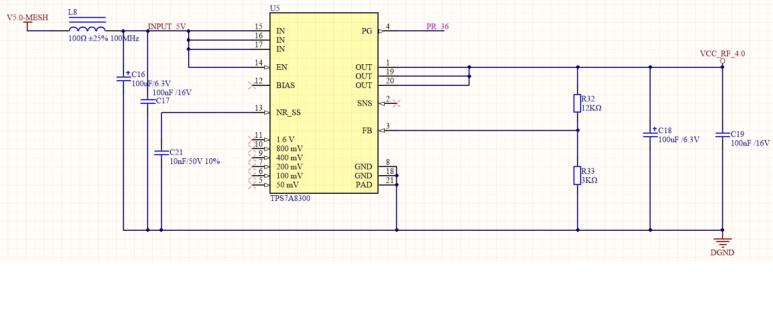
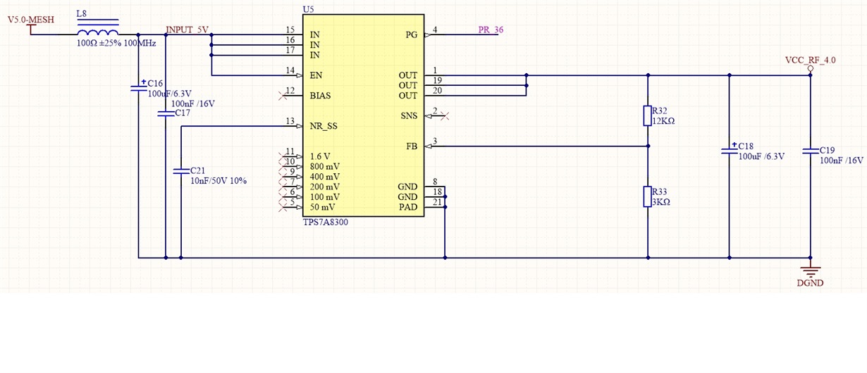
TPS7A8300RGW FB脚电阻为12k接输出电压,3k接地,设计输出电压为4V。实际调试两台样机,一台输出为4.69V,一台为4.56V。测试FB脚电压第一台为0.939V,请问芯片可能的损坏原因是。
This thread has been locked.
If you have a related question, please click the "Ask a related question" button in the top right corner. The newly created question will be automatically linked to this question.
TPS7A8300RGW FB脚电阻为12k接输出电压,3k接地,设计输出电压为4V。实际调试两台样机,一台输出为4.69V,一台为4.56V。测试FB脚电压第一台为0.939V,请问芯片可能的损坏原因是。
Hi
断电测试IN和OUT是否阻抗异常?(正常无穷大,异常时有阻抗偏低)
输入并不建议增加L8.