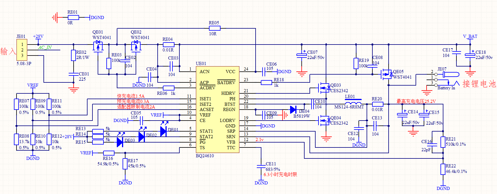
最近在调试BQ24610锂电池充电芯片,准备给6串锂电池充电,充满电压为25.2V,输入电源为28V。
接入28V电压,PG灯常亮,未接入电池时,各点电压为:VIN=28V;VTTC=1.24V;VTS=1.48V;VPH=27.24V;VREF=3.29V;VREGN=5.96V;VISET1=0.3V;VISET2=0.3V;VACSET=0.4V;VFB=2.26V;
电池电压24.3V,接入电池时,充电灯亮,各点电压为:VIN=28V;VTTC=1.0V;VTS=1.48V;VPH=24.3V;VREF=3.29V;VREGN=5.96V;VISET1=0.3V;VISET2=0.3V;VACSET=0.4V;VFB=2.018V;VIN总电流只有40mA
在电池接入,充电灯亮不到2分钟左右,充电灯就会自动熄灭,此时我触摸BQ24610芯片温度很高。之后只有PG灯常亮。
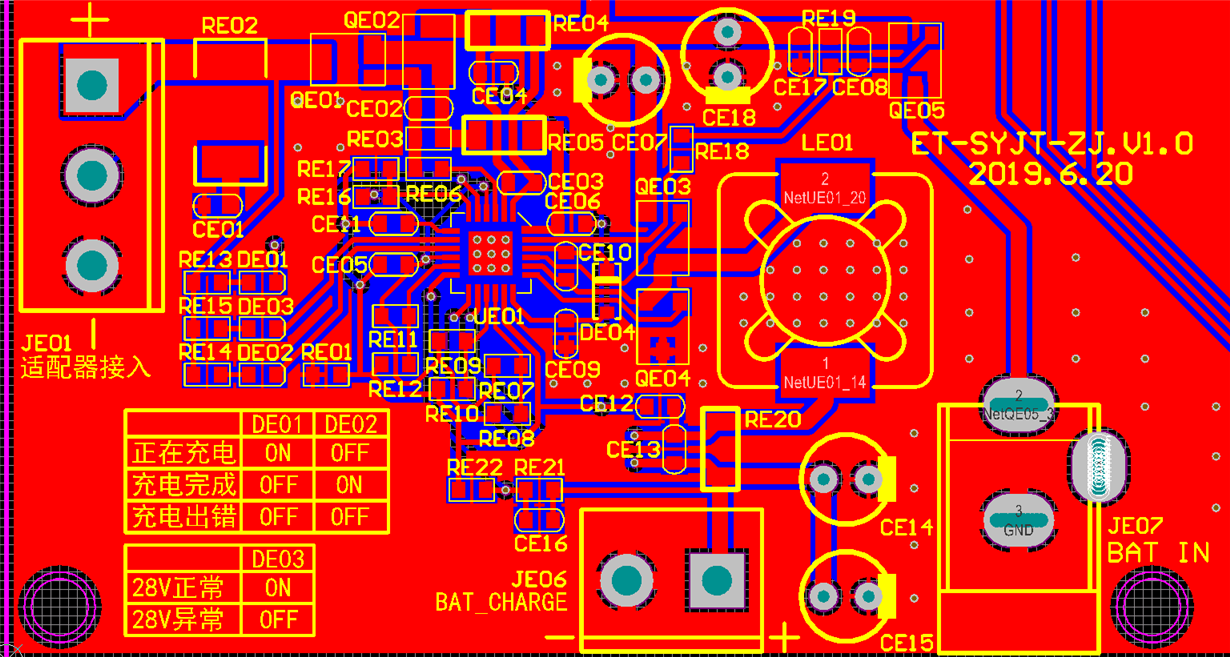
PS:PCB图中的JE06已弃用,它的正极已与JE07的正极相连
PH点波形
PH点波形放大
LODRV波形
LODRV波形放大
HIDRV波形
调试多天没有解决问题,在此先谢谢各位给予回复帮助的朋友!






