This thread has been locked.

If you have a related question, please click the "Ask a related question" button in the top right corner. The newly created question will be automatically linked to this question.

tps53513 15伏到18伏输入时输出电压无法稳定

Other Parts Discussed in Thread: TPS53513

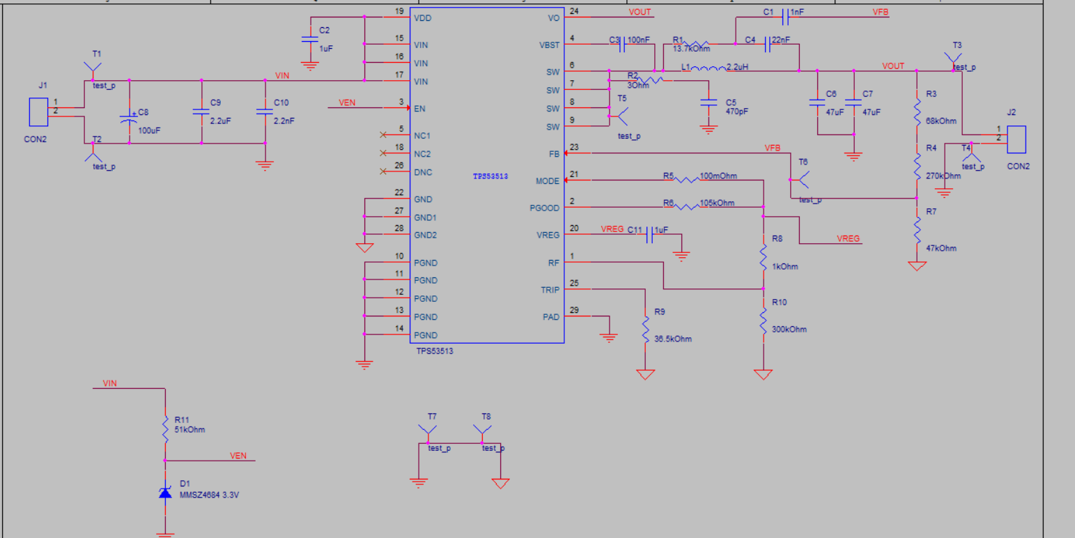
原理图如上所示,设计输入最高电压是18V,输出最大电流5A,输出电压5V。

测试过程为左端接实验电源右端接负载电阻。空载运行时,在6-18V之间输出电压能保持在5V,没有问题。连接10欧姆的负载电阻后,当输入电压高于15V后,输出电压就无法稳定在5V,开始逐渐下降到4.5V及更低。

请问我该如何调试?谢谢

  • 貌似电感饱和了,选电流饱和电流的电感试试。
  • 先看SW点波形,如果波形震荡,找找环路的问题,如果波形不震荡,看看是不是哪里保护了。

  • 我也怀疑电感饱和了。你使用的电感额定电流是多少?

  • 电感是WE的74437368022,额定电流大于十安的,我觉得应该不是这个问题
  • Hi
    降压topy,输入电压越高,电感峰值电流越大,除了有电感饱和导致输出电压偏低的可能性外,还要注意layout,这个可能导致带载能力下降,建议你确认layout,特别是功率回路尽量小。
    测试时建议用电子负载,电阻寄生参数比较多,容易造成不准确。
  • 今天按各位的建议测量了输出电压纹波波形和sw电压波形没有发现明显的抖动。但输出电压有明显的尖峰。请问该怎么继续检测?是不是要找出哪里触发保护了?另附电路板正面图

  • 兄弟,你的电感设计的距离芯片输出太远了,回路有点太大了。
  • 不是想故意质疑大家,不过还是想认真确认下这个偏大的回路真的会导致连电压都无法正常稳定吗?这我觉得有点不可思议,这大概是什么原理?
  • 回路太大,干扰很多,你的反馈信号也会受到影响;
    其实我更偏向于你的输出纹波和环路稳定性(相位裕度和增益裕量)受到影响,具体的干扰怎么来的,你可以对电感进行仿真等,这一点需要找供应商。
    另外我们讲信号的回流,你的底面也要敷铜,且需要多打通孔,这样比较好一点。

    我遇到最神奇的事情是,我把DCDC放在板上不同位置,环路稳定性测出来是不一致的。

    所以建议看下TI的Layout建议,是在无法放置,则关键器件靠近芯片,其他的可以放远一点。
  • 谢谢各位的回答,我已经重新打板。
    另外关于datasheet中提到的R-C-Cc(纹波注入网络)我还有些疑问。tps53513的datasheet的第十八页写道“The D-CAP3 control architecture includes an internal ripple generation network enabling the use of very low-ESR output capacitors such as multilayered ceramic capacitors (MLCC). No external current sensing network or voltage compensators are required with D-CAP3 control architecture”。看起来是说不需要这个电阻电容网络。
    但是最后layout建议一节,又写道“Consider R-C-CC network (ripple injection network) component placement and place the AC coupling capacitor, CC, close to the device, and R and C close to the power stage. ”并且三十一页的图上也画出了这些电阻电容。
    所以对于这个器件的设计究竟是否要添加这个网络?
  • 要不你做个兼容设计,就是留有这个位置,然后回来测试,如果不需要,那你那些个位置不贴就完事了。