This thread has been locked.

If you have a related question, please click the "Ask a related question" button in the top right corner. The newly created question will be automatically linked to this question.

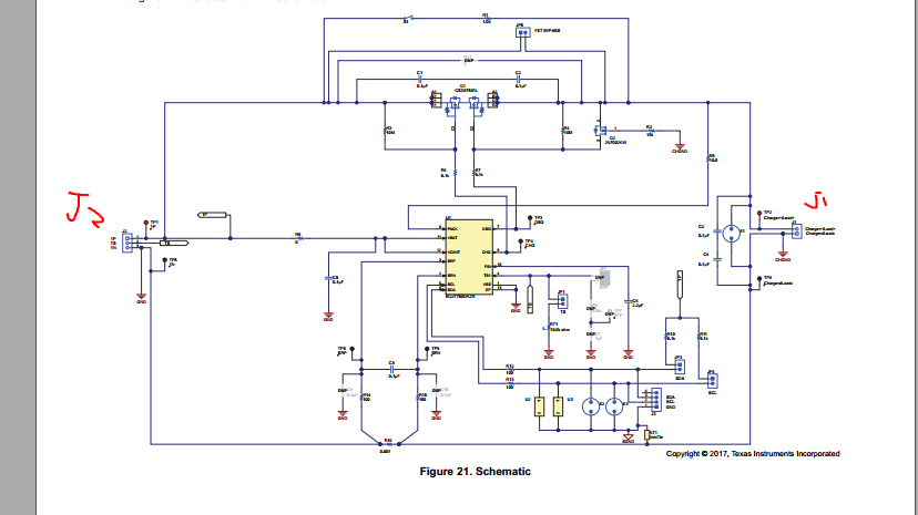
BQ27750 如何与充电器和锂电池连接



你好,我目前就是 是利用 锂电池充电器给 锂电池充电,我想利用BQ27750监测电池的信息,不知道该如何连接,如果我是给锂电池充电,那么J2是否应该接充电器,J1接的电池.不知道对不对