Other Parts Discussed in Thread: TPS54260
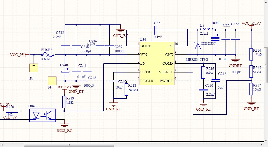
使用TPS54260的输入9V,输出5V/1.5A,会出现芯片发热的问题,以及L5和D83也会发热。是否与选取的输出电感值及参数有关呢?还是这颗芯片本身的热阻较大问题?
This thread has been locked.
If you have a related question, please click the "Ask a related question" button in the top right corner. The newly created question will be automatically linked to this question.
Other Parts Discussed in Thread: TPS54260
使用TPS54260的输入9V,输出5V/1.5A,会出现芯片发热的问题,以及L5和D83也会发热。是否与选取的输出电感值及参数有关呢?还是这颗芯片本身的热阻较大问题?
Hi
首先从发热的角度看,确认电感饱和电流足够,一般是推荐最大输出电流的1.3倍以上。
从散热上看,你要注意Powerpad焊接的GND面积扩展足够,一般是四层板,利用表面有限的GND和中间层的GND散热。不过你功率电流不大,两层板多点散热面积也应该可以。