This thread has been locked.

If you have a related question, please click the "Ask a related question" button in the top right corner. The newly created question will be automatically linked to this question.

LM5145不能正常工作



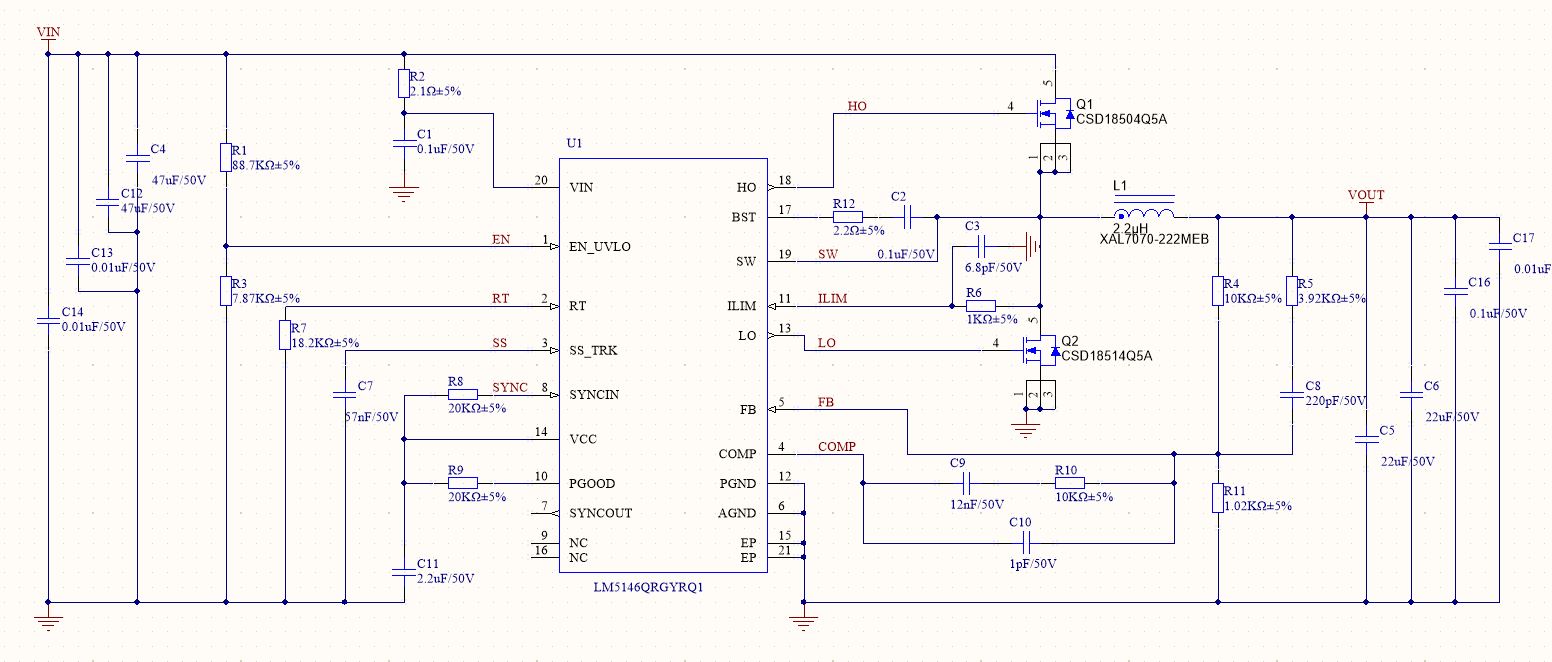
刚设计了一个PWM降压模块,24V电源输入,输出15V,10A,使用TI的WEBNCH生成电路,画板焊接后,直接给24V电源,MOS管Q1直接就烧了。

把Q1、Q2和L1去掉后,HO一直是6V高电平,LO有脉冲信号。

不知道是哪儿的原因?请多指教!!