This thread has been locked.

If you have a related question, please click the "Ask a related question" button in the top right corner. The newly created question will be automatically linked to this question.

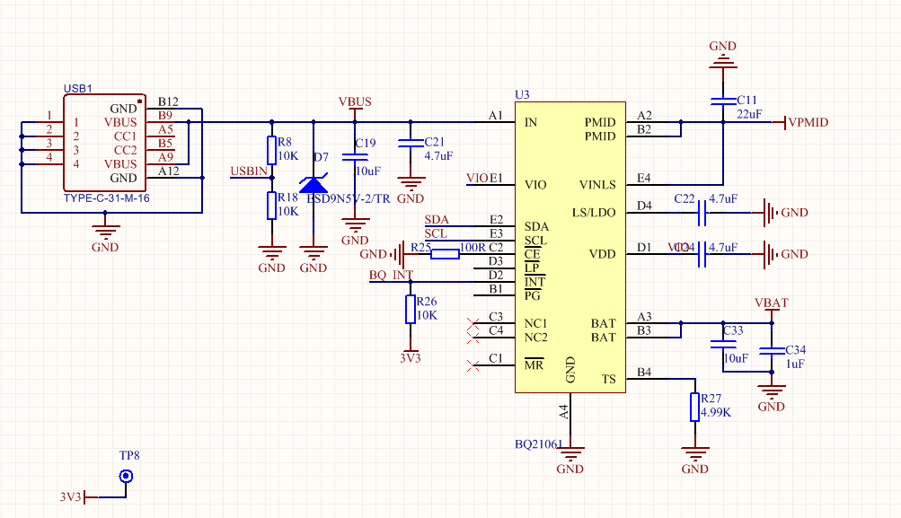
bq21061 i2c和供电问题

Other Parts Discussed in Thread: BQ21061

我采用了贵司的BQ21061芯片作为充电管理芯片,但是在电池供电的情况下,无法使用I2C读取寄存器地址,但是在插入充电器的时候,读取正常,请问该芯片是不是没有采用电池供电,必须在有充电器的时候才能够使用?