This thread has been locked.

If you have a related question, please click the "Ask a related question" button in the top right corner. The newly created question will be automatically linked to this question.

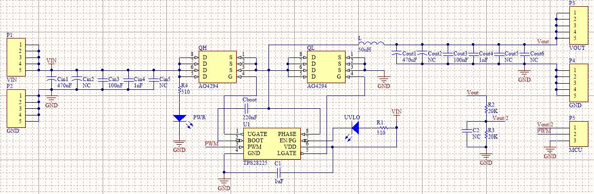
TSP28225 低端MOS无驱动信号



如图,VIN=5.0V。

输入PWM信号频率30KHz,占空比50%,幅度3.3V。

UGATE-PHASE的输出波形与输入信号波形同步(频率、占空比、相位相同)。

但出问题的地方在于:LGATE的输出波形为恒定的0V(对地)。

不知道是设计的问题,还是有其他可能出现的硬件故障?

  • 后来做了两个试验:
    1.将PWM信号直接接地,LGATE输出高电平,低端MOS管导通;UGATE输出低电平,高端MOS管截止,这符合真值表的逻辑。
    2.将PWM信号直接接VIN(5V),LGATE和UGATE都输出低电平,这就完全不符合真值表的逻辑。
  • 用示波器测下波形并上传。
  • Hi
    将VDD与PWM输入波形确认一下(最好是传上来看看)? 此时驱动依旧异常?
    (看一下驱动逻辑,先上管打开,输出电压上升,后下管看是否有启动的动作,还是没有反应?)
  • 首先,PWM接地,低端MOS导通;高端MOS截止,下管续流用;

    再,你将PWM接VIN,此时如果上管一直开启,那就是电源过电感到地,电流无穷大;所以你只能在驱动器规定的时间切换为高电平或者低电平,上管才会在导通与关断切换,持续给PWM高确实不合适(boot脚电压驱动上管,你是靠自举电路实现的,也就是一步一步举高的,你持续PWM不变,应该是举不起来)。

    至于你说的低输出为恒定0V,可以试着改下驱动PWM频率看看。