This thread has been locked.

If you have a related question, please click the "Ask a related question" button in the top right corner. The newly created question will be automatically linked to this question.

BQ21061无法充电

Other Parts Discussed in Thread: BQ21061

我采用的贵司的BQ21061给设备充电,但是无法充电,电池为740mah,寄存器的设置值和读取值相同,初始化设置如下:

bq21061_register_write(BQ_MASK0_REG,0xDE); //CHARGE_DONE NOT MASK
bq21061_register_write(BQ_MASK1_REG,0xFF); //ALL MASK
bq21061_register_write(BQ_MASK2_REG,0x01); //ALL MASK
bq21061_register_write(BQ_MASK3_REG,0xFF); //ALL MASK
bq21061_register_write(BQ_VBAT_CTRL_REG,0x4B); //充电电压设置为4.35V
bq21061_register_write(BQ_ICHG_CTRL_REG,0x1E); //ICHG=75mA,0.1C充电,兼顾最低温度
bq21061_register_write(BQ_PCHRGCTRL_REG,0x94); //ICHARGE_RANGE=2.5MA,Pre-Charge Current=50MA
bq21061_register_write(BQ_TERMCTRL_REG,0x28); //截止电压为0.02C
// bq21061_register_write(BQ_BUVLO_REG,0x00); //Pre-charge:3.0V;Battery Over-Current Protection 1200mA;Battery UVLO Voltage 3.0V
bq21061_register_write(BQ_CHARGERCTRL0_REG,0x32); //TS function disabled;Recharge Voltage Threshold 200mA;Watchdog timer disabled;
// bq21061_register_write(BQ_CHARGERCTRL1_REG,0xC2); //VINDPM Level 4.6V;DPPM function enabled;
// bq21061_register_write(BQ_ILIMCTRL_REG,0x06); //Input Current Limit 500mA
bq21061_register_write(BQ_LDOCTRL_REG,0x30); //Disable LS/LDO
// bq21061_register_write(BQ_MRCTRL_REG,0x2A);
// bq21061_register_write(BQ_ICCTRL0_REG,0x10); //Enter Ship Mode when VIN is not valid and /MR is high
bq21061_register_write(BQ_ICCTRL1_REG,0x03); //PMID disconnected and pulled down.
// bq21061_register_write(BQ_ICCTRL2_REG,0xA0);

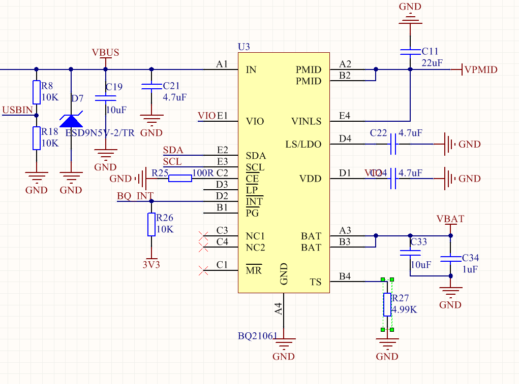
附件为充电电路。

充电时,通过监测电池上电量计的温度调整充电电流,该温度下,充电电流为370mA,设置如下:

case 3:
bq21061_register_write(BQ_ICCTRL2_REG,0x40);
bq21061_register_write(BQ_ICHG_CTRL_REG,0x94); //0.5C 370mA
// bq21061_register_write(BQ_TERMCTRL_REG,0x08); //关断电流0.02C

NRF_LOG_INFO("charge 350mA");

充电时,万用表测得VIN 4.96V,VPMID=0V,VBAT在有电池时为电池电压,不接电池时,电压为0.读取STA0的时候,显示VIN Power Good Status 是1,表示正常。

请问我的电路和设置有什么问题?