This thread has been locked.

If you have a related question, please click the "Ask a related question" button in the top right corner. The newly created question will be automatically linked to this question.

TPS54560 第1,2,8PIN烧坏

Other Parts Discussed in Thread: TPS54560

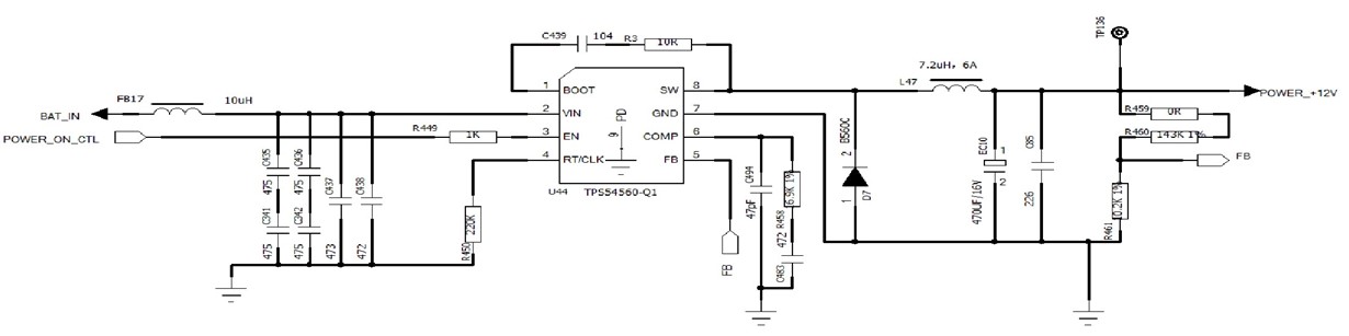
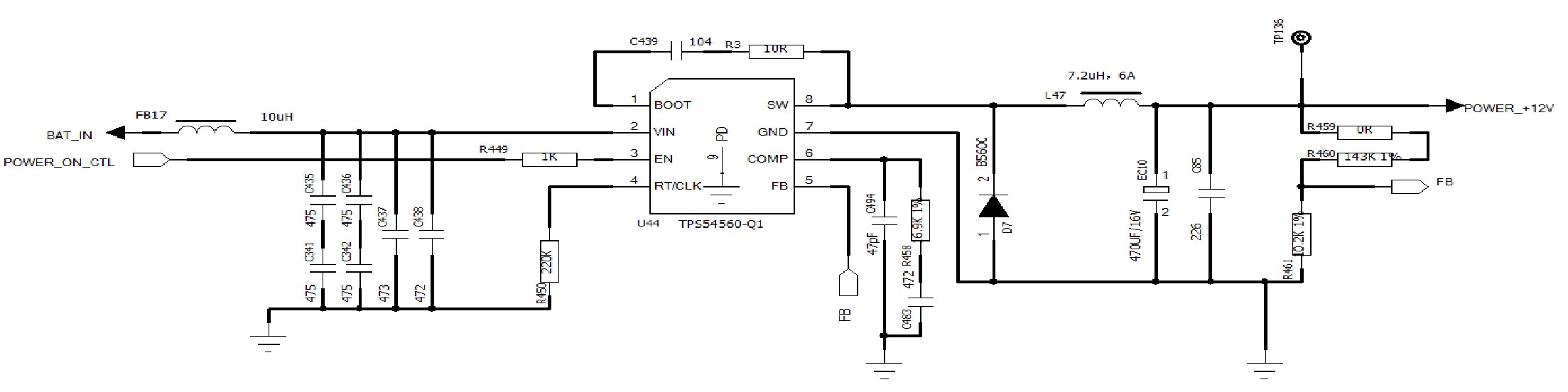
您好,如下面的原理图,

在实际使用过程中,经常发生TPS54560 第1,2,8PIN烧毁,请您帮忙看下是什么原因?

谢谢。

  • Hi
    你的输入是多少伏电压?
    有可能本身你的输入电压已经比较高了,而你的输入端有导线之类连接,以及输入layout不好,会导致芯片瞬态转换时在输入叠加震荡电压,致使输入过压烧芯片。你用示波器抓一下输入的电压波形即可得到结论。
    在你的输入不建议增加电感,入上面所谈,瞬态时,电感设计不好时容易造成震荡尖峰电压的。(本身也没有必要加)