你好,在这我将问题描述一下:
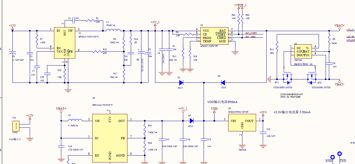
1.不接入+12V的情况下,单独接一个电池在VBAT+ VBAT-之间,电池电压为3.8V,MCU和液晶、蜂鸣器都有接上,测试到VDD和3V3无电压, QT1的G极和VBAT-之间的电压为2.8~3.0V,QT2的G极和VBAT-电压小于0.01V,将QT2的DS极短路,输出都正常,判断是QT2未导通。
2.在以上的测试条件下(已接入电池),接入12V,输出正常,负载正常工作;将12V关断,此时电池仍能够正常工作,测试QT2 G极和VBAT-之间的电压为3.8V。
3.看资料上说QT1和 QT2的导通电阻是芯片检测过流的,推荐单个导通电阻是7.5mR,我这边将这两个MOS都换成5.5mR,进行第一点的测试,结果也一样。而且我将QT2短路后,QT1和QT2之间的电压只有2mV,与测试QT2 QT1导通后的电压是一样的。
