Hi 请教一个问题,用bq78350+bq76930+bq76200 做的一个6串的BMS,遇到一个很奇怪的问题,开机的时候,偶然会出现一次不能开机的现象,开机之后输出电压只有6-7V左右,很正常,关机之后,再打开,又可以正常开机。我怀疑是驱动部分,但定位不到问题点在哪里,请指教,谢谢!
附图为bq76200部分
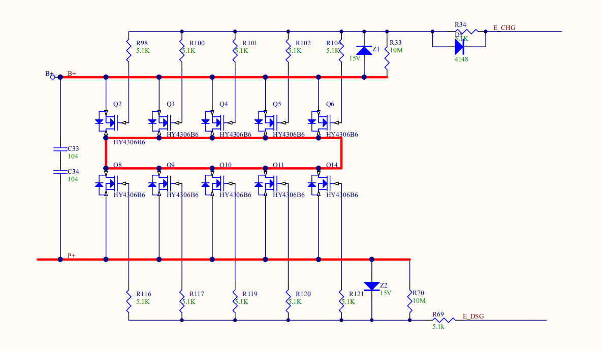
2.附图为MOS管部分
This thread has been locked.
If you have a related question, please click the "Ask a related question" button in the top right corner. The newly created question will be automatically linked to this question.
你的CP_EN都没有接高电平,驱动IC没有跑起来,那个电阻需要贴起来的,另外你的TS1脚没有接外部唤醒驱动电路,在电池进入Shutdown模式后,也会出现不能激活电池包的现象。