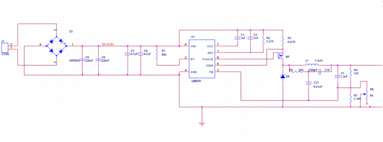
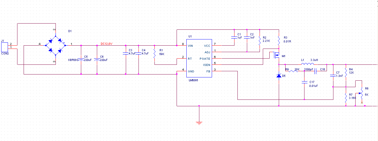
输入电压:AC14V,输出电压6V 5A。
原理图如下所示:
前面的滤波电容 现在 我换成了4个1000uF的电容,接在电子负载上后,输出电流在4.5A的时候,电压在5.6V左右,然后我一直开在那里,输出电压在一直不停的
减小,这个时间在半小时内,减到5V以下了。
请教下,这个是不是属于散热的问题,有改进的方法吗?
附上MOSFET资料:
电感资料:
二极管资料:
This thread has been locked.
If you have a related question, please click the "Ask a related question" button in the top right corner. The newly created question will be automatically linked to this question.
输入电压:AC14V,输出电压6V 5A。
原理图如下所示:
前面的滤波电容 现在 我换成了4个1000uF的电容,接在电子负载上后,输出电流在4.5A的时候,电压在5.6V左右,然后我一直开在那里,输出电压在一直不停的
减小,这个时间在半小时内,减到5V以下了。
请教下,这个是不是属于散热的问题,有改进的方法吗?
附上MOSFET资料:
电感资料:
二极管资料:
Hi
电路看起来与TI仿真得到的电路差不多(你的电路中多了一些snubber电路),散热看起来也都注意到了。
请问在你的测试中效率大约是多少?占空比又大约多少?
如果你的输入电压是给14Vac的话,如果你手头有其他电感,建议你采用稍微大一点的电感,例如4.7uF,甚至于5.6uF, 饱和电流仍保持8A以及8A以上。
按照3.3uF电容 20%的tolerance, 以及电感随着温度上升,感量会下降,您的感量很可能最低2.6uF,如果是这样纹波电流进一步增加可以能恶性循环,甚至导致电感饱和。 建议您确认一下电感的温度(开启半小时,手测一下即可)
另外如果将负载减小到2A, 上述现象是否会发生?
谢谢你的回答,我刚测了下,负载降到3A-3.5A的时候,它的输出在一段时间内电压会减小一点,然后就趋于稳定。然后,我对着电感和MOS管,吹风,它的电压会有提高。
Hi
从你现在的现象看,是有器件受到温度的影响了,引起了过电流的限制。 有没有换个电感试一下?