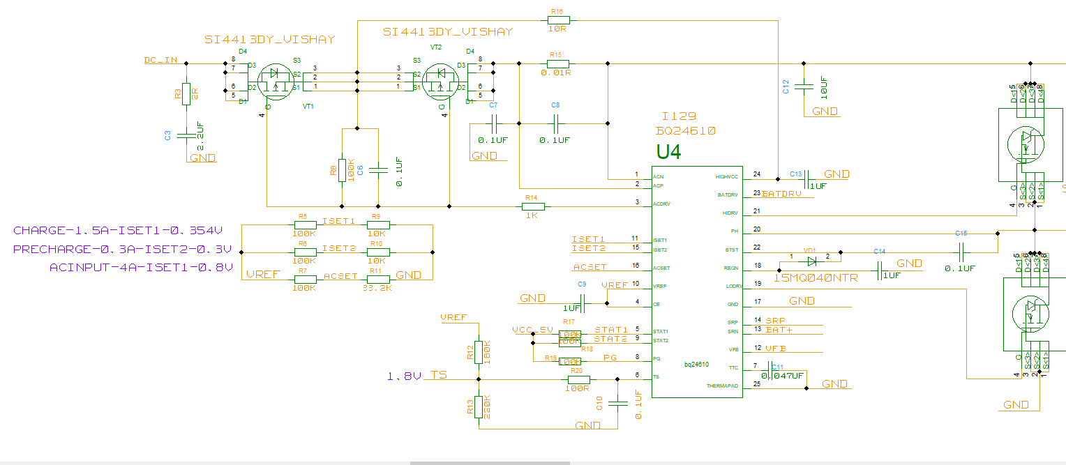
您好:
这边使用BQ24610充电时,出现了一些问题:
使用14V,3A的可调直流源供电,给三串两并电池包12.6V充电。正常情况下充电电流有1.3A左右。充电到12V后,直流源那边显示的电流只有几个mA。(这时候STAT1是ON,STAT2是OFF状态)
调高直流源的输出电压到15V后,输出电流又达到1.3A了,再次将电压调回14V后,仍在继续充电,充电电流也是1.3A左右。
我必须使用15V以上的电源给电池充电吗?
This thread has been locked.
If you have a related question, please click the "Ask a related question" button in the top right corner. The newly created question will be automatically linked to this question.
您好:
这边使用BQ24610充电时,出现了一些问题:
使用14V,3A的可调直流源供电,给三串两并电池包12.6V充电。正常情况下充电电流有1.3A左右。充电到12V后,直流源那边显示的电流只有几个mA。(这时候STAT1是ON,STAT2是OFF状态)
调高直流源的输出电压到15V后,输出电流又达到1.3A了,再次将电压调回14V后,仍在继续充电,充电电流也是1.3A左右。
我必须使用15V以上的电源给电池充电吗?