This thread has been locked.

If you have a related question, please click the "Ask a related question" button in the top right corner. The newly created question will be automatically linked to this question.

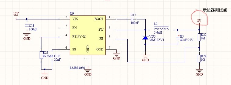
[Need Support]LMR14030 8V 输出,电流1.5A,纹波过大

Other Parts Discussed in Thread: LMR14030

LMR14030 8V 输出,电流1.5A,纹波过大。

示波器抓图,和原理图PCB如下。测试点为