This thread has been locked.

If you have a related question, please click the "Ask a related question" button in the top right corner. The newly created question will be automatically linked to this question.

TPS61088RHLR 输入短时大于输出,是否有隐患



您好,TPS61088RHLR配置为PFM mode,通过超级电容(充满电压11.2V,电压随超级电容放电降低到0V)作为输入电压,输出Vout=10.54V,Iout=1.5A,EN全程使能。在输入电压CAP_P=11.2V阶段1.5uH电感啸叫,持续时间不到1分钟。请问,这段输入电压高于输出电压阶段,是否有隐患?是否会损伤器件?

谢谢

  • Hi
    尽管电感发生啸叫,可能存在异常,但是我觉得风险不大,因为当输入高于输出时,芯片实际并没有工作,此时可能连带这输出也偏高。电感上电流不在是三角型,有点像当电阻用似的,可能有些异常,但不至于烧掉。
    具体你可以依据测试结果来佐证。
  • Hi
    尽管电感发生啸叫,可能存在异常,但是我觉得风险不大,因为当输入高于输出时,芯片实际并没有工作,此时可能连带这输出也偏高。电感上电流不在是三角型,有点像当电阻用似的,可能有些异常,但不至于烧掉。
    具体你可以依据测试结果来佐证。
  • 您好,多谢您的回复。

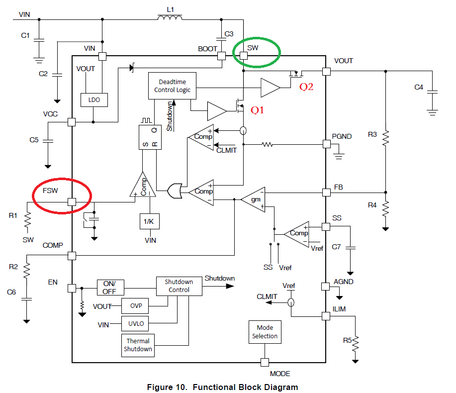
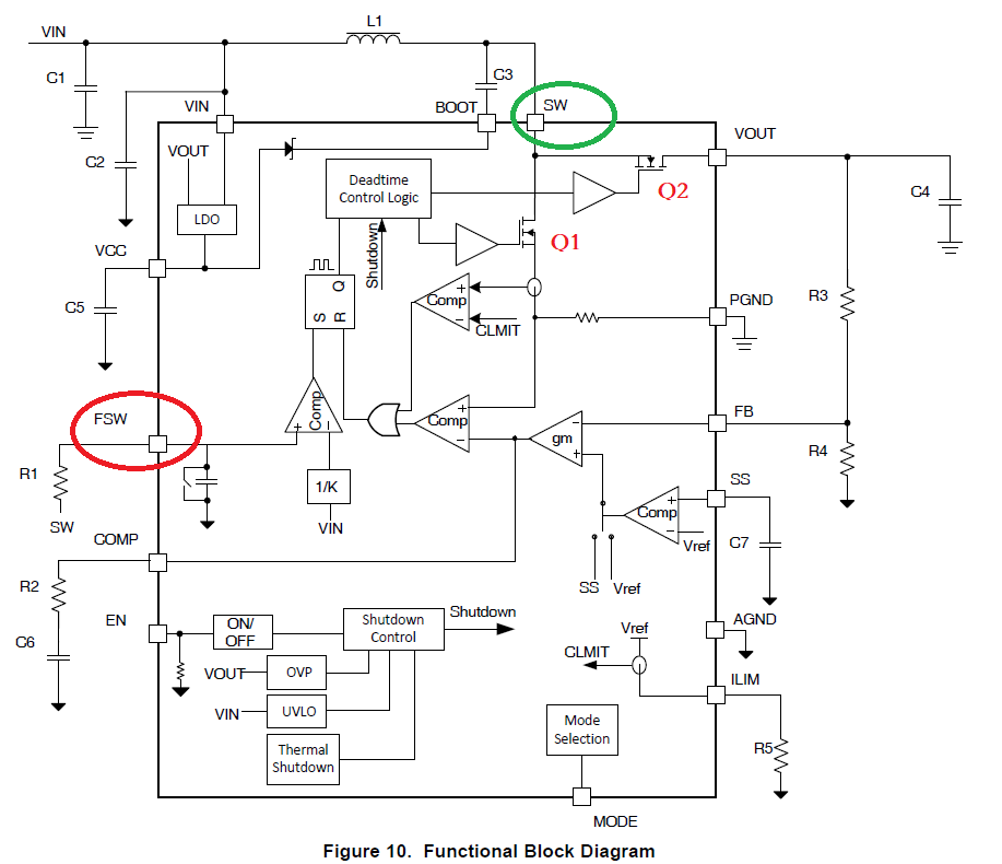
    1、输入大于输出是Q1一直关闭,Q2一直导通?

    2、PFM的脉冲波形是测试FSW点?

    3、我们在试验过程中,有一块板子因为在boost工作时突然增大负载(增大到1A),SW侧芯片烧毁,是PCB走线太长,寄生电感产生的电压尖刺损坏了芯片?

    谢谢

  • 在临界阶段,输入比输出高不到一个二极管压降的情况下,理论上Q1不开,但Q1不开,Q2是没有驱动源的,所以Q2也不会导通,输出是输入减去一个二极管压降,如果输入减去二极管压降低于设置电压,Q1会导通,Q2得到驱动,如果Q2开通,输入直接到输出,就会高于设置电压,环路会关闭Q1,Q2又没有驱动源所以又关闭,这样形成一个间歇工作,电感就会产生声音,你可以看看你的SW点波形,应该是间歇的,如果输入是从高于输出慢慢降低到低于输出,这个过程就无法避免的。