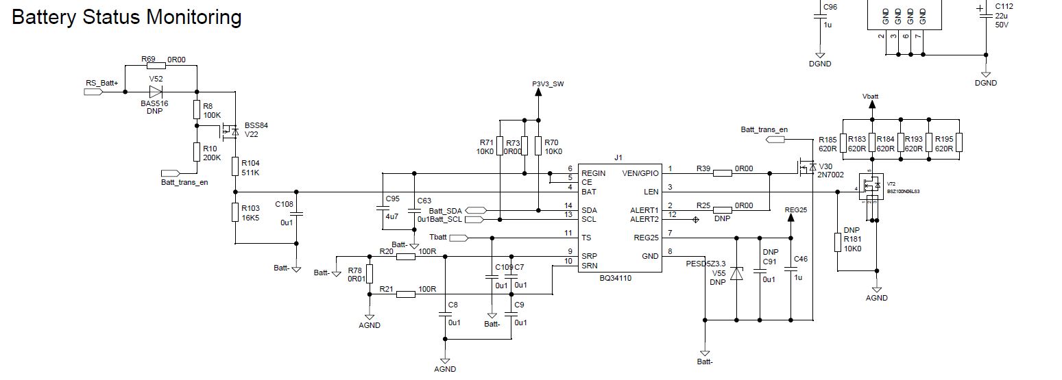
Other Parts Discussed in Thread: BQ34110
在RADIATED DISTURBANCE测试中,BQ34110的I2C口很容被干扰,导致电池参数温度变成99C,电压=0V,电流=0A,SOC为零。在干扰排除后,温度,电压,恢复正常,但是SOC始终为0.
故障时的辐射频率,385MHz to 930MHz
This thread has been locked.
If you have a related question, please click the "Ask a related question" button in the top right corner. The newly created question will be automatically linked to this question.
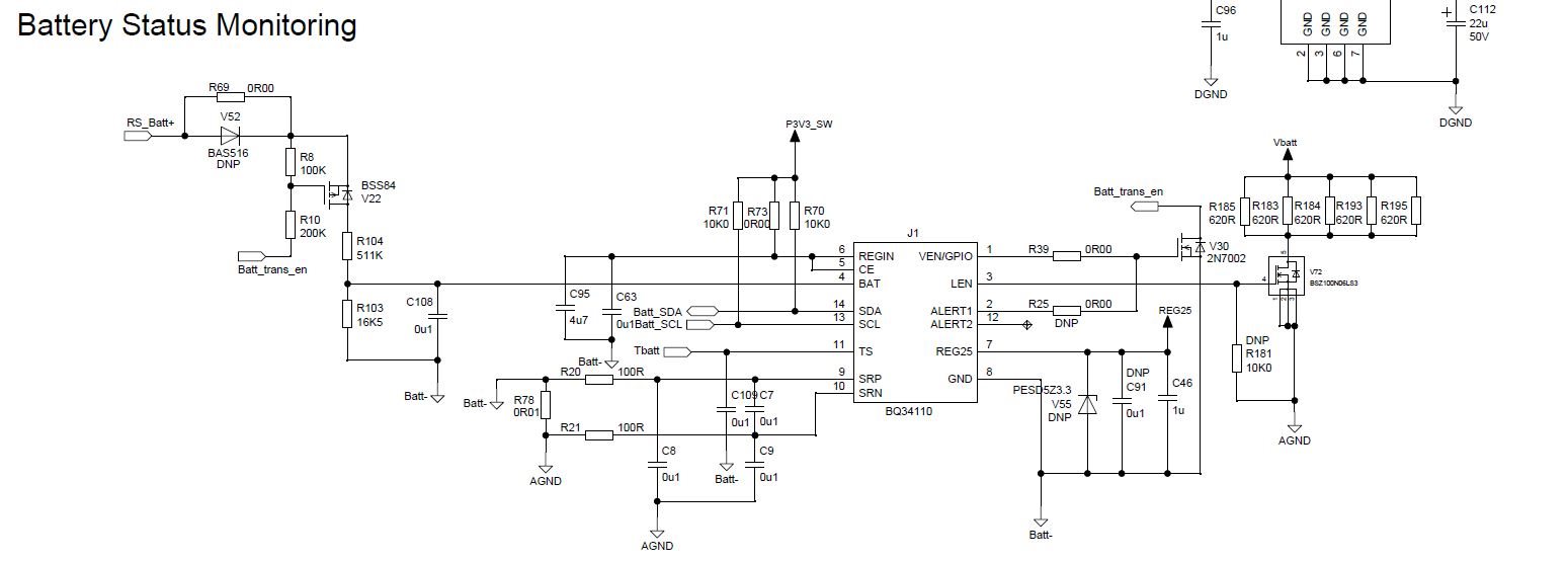
Other Parts Discussed in Thread: BQ34110
在RADIATED DISTURBANCE测试中,BQ34110的I2C口很容被干扰,导致电池参数温度变成99C,电压=0V,电流=0A,SOC为零。在干扰排除后,温度,电压,恢复正常,但是SOC始终为0.
故障时的辐射频率,385MHz to 930MHz