This thread has been locked.
If you have a related question, please click the "Ask a related question" button in the top right corner. The newly created question will be automatically linked to this question.
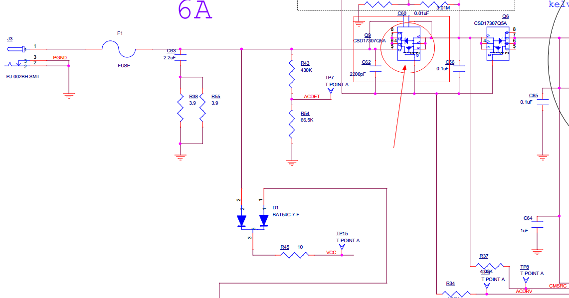
如题,ba24725a的ACDRV 连接的mos 漏源短路(Q9),适配器时20V
关于MOS损坏您可以参考下面的帖子
e2e.ti.com/.../860810