This thread has been locked.

If you have a related question, please click the "Ask a related question" button in the top right corner. The newly created question will be automatically linked to this question.

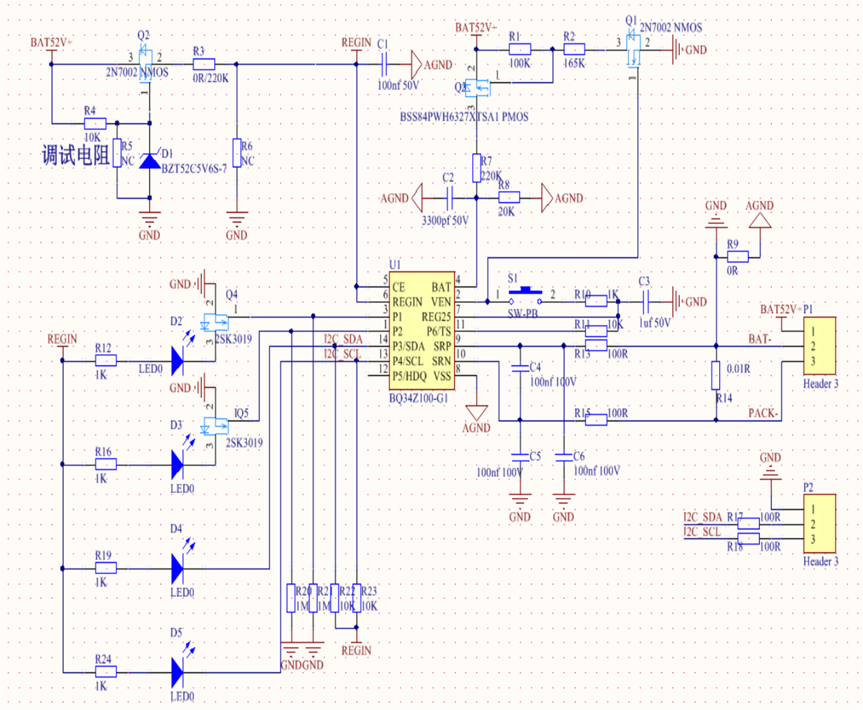
TI工程师,请教下关于bq34z100-g1这款芯片,只想单单的实现四颗LED灯显示电池电量。



TI工程师们:

1.这个原理图能实现当电池100%电量四颗灯亮,75%电量三颗灯亮,50%电量两颗灯亮,25%电量一颗灯亮的需求吗?

2,,通过I2C调试下就可以了吧?没有接到主控芯片的

  • 可以用4LED设置电量显示,详细参考评估板的用户手册第5页

    For four directLEDmode,placejumperson A, B, C, and D. (Note:This configurationis onlyavailablewhenusingHDQcommunicationsmode.)For externalLEDsusingthe shift registeroption,placea singlejumperon EXT.In all cases,whereone or moreLED’s are used,placea jumperacrossthe J1 headerto providepowerto the LED(seeFigure1).

    设备将需要进入HDQ通信模式。将设备置于HDQ通信模式后,无法将其恢复为i2c模式

  • 可以直接接52V吗?