焊了6组,基本上都有问题。
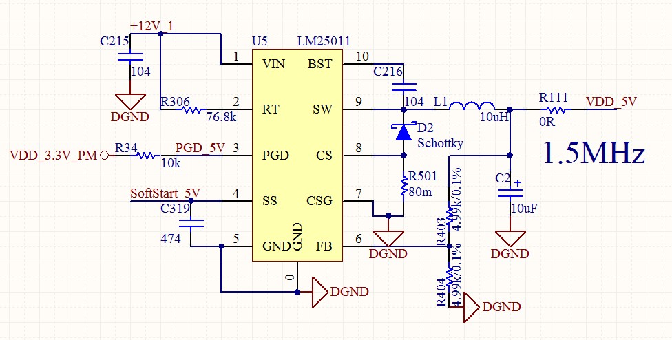
原理图在附件中。
This thread has been locked.
If you have a related question, please click the "Ask a related question" button in the top right corner. The newly created question will be automatically linked to this question.
建议layout参考AN-1965
Hi
另外建议工作频率选低一点,500kHz作比较好,芯片功耗会低一些,温度也会低一些。