This thread has been locked.

If you have a related question, please click the "Ask a related question" button in the top right corner. The newly created question will be automatically linked to this question.

UCC28951

Other Parts Discussed in Thread: UCC28951

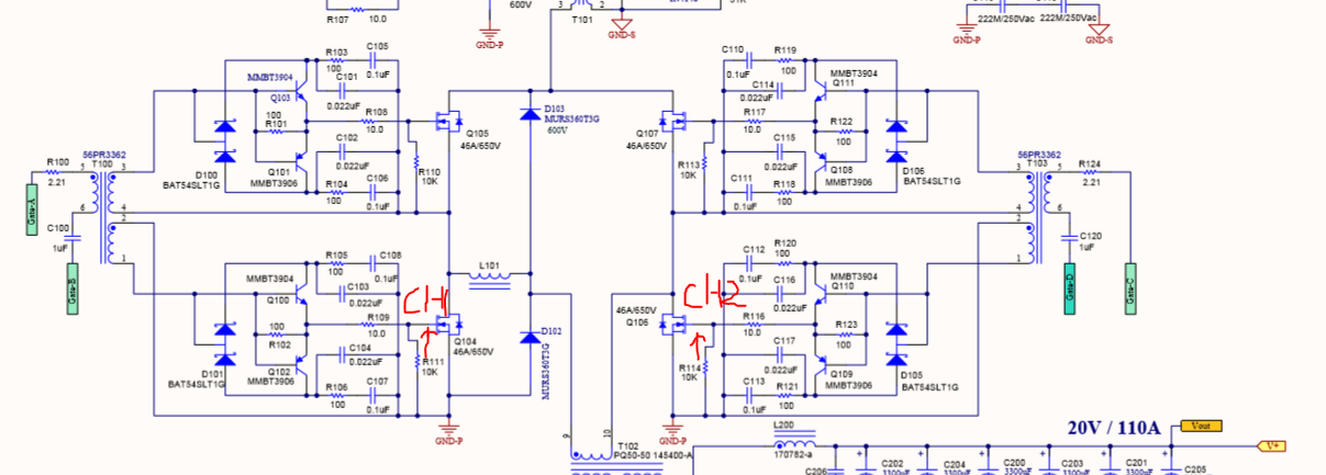
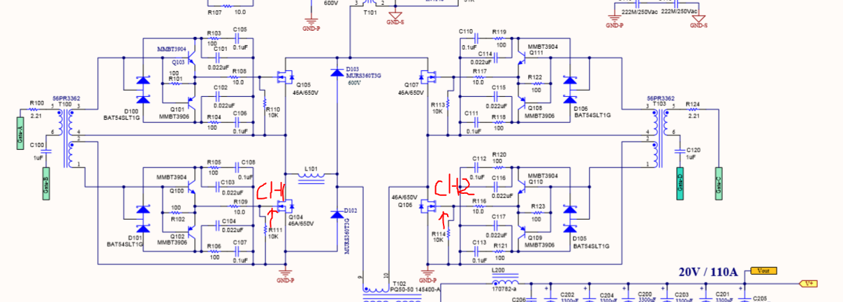
使用UCC28951发现不能带载,空载时损耗依然很大,然后测量发现全桥的两个低端MOS驱动波形有很大的振荡尖峰。请帮忙看下有哪些原因会导致这种情况。谢谢

 2200W-Schematic 2020.5.9.pdf