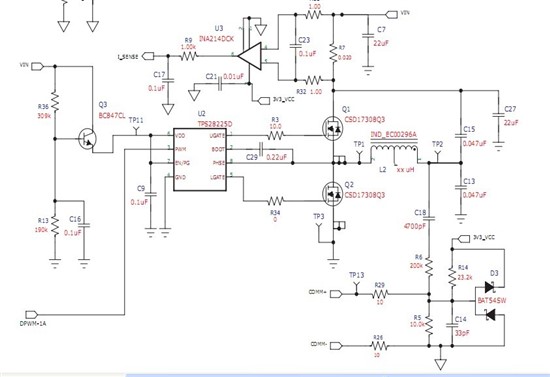
利用BQ500210EVM-689与BQ51013EVM-725评估板做实验。
1)当接受端未放入感应区内时,示波器测量发射电感的测试点TP1,尖峰脉冲信号,TX端处于Ping阶段;
2)当接受端放入感应区内时,状态指示灯显示红色后就不亮了,并没有进行能量传输。示波器测量发射电感的测试点TP1,尖峰脉冲信号。
请问下对于2)可能出现的原因是什么?
This thread has been locked.
If you have a related question, please click the "Ask a related question" button in the top right corner. The newly created question will be automatically linked to this question.
利用BQ500210EVM-689与BQ51013EVM-725评估板做实验。
1)当接受端未放入感应区内时,示波器测量发射电感的测试点TP1,尖峰脉冲信号,TX端处于Ping阶段;
2)当接受端放入感应区内时,状态指示灯显示红色后就不亮了,并没有进行能量传输。示波器测量发射电感的测试点TP1,尖峰脉冲信号。
请问下对于2)可能出现的原因是什么?