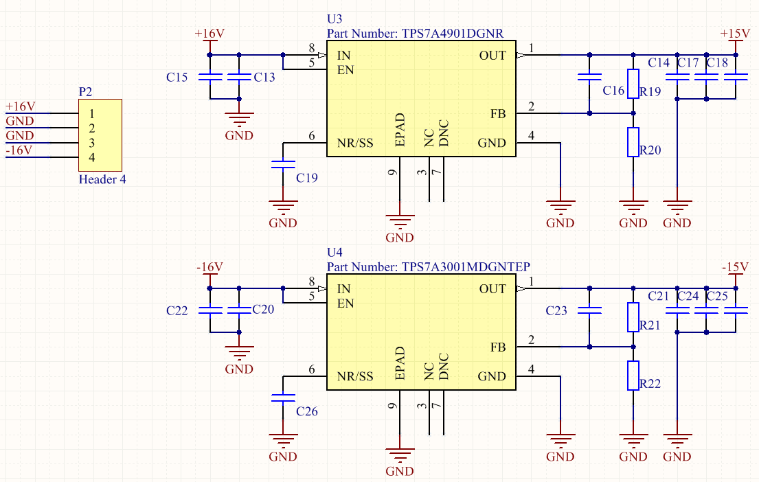
上图为原理图,参考了数据手册。电容、电阻的值也都是跟数据手册里推荐的相同。输入和输出的10uF电容,用的是1206-X5R电容(不会是这个原因吧)
上图为PCB,2层板,反面为地平面、无元件,难道是我的布线有问题?
这为输入(上)和输出(下)的纹波测试结果,请忽略相移(因为不是同时测的)。输入为开关电源产生的±17V电压,纹波大可以理解,但输出纹波为什么会这么大呢?从结果看,这两个LDO几乎没有抑制电源纹波。
This thread has been locked.
If you have a related question, please click the "Ask a related question" button in the top right corner. The newly created question will be automatically linked to this question.
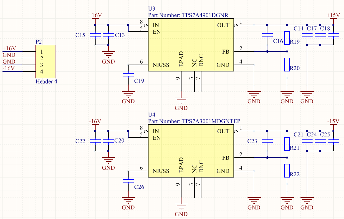
上图为原理图,参考了数据手册。电容、电阻的值也都是跟数据手册里推荐的相同。输入和输出的10uF电容,用的是1206-X5R电容(不会是这个原因吧)
上图为PCB,2层板,反面为地平面、无元件,难道是我的布线有问题?
这为输入(上)和输出(下)的纹波测试结果,请忽略相移(因为不是同时测的)。输入为开关电源产生的±17V电压,纹波大可以理解,但输出纹波为什么会这么大呢?从结果看,这两个LDO几乎没有抑制电源纹波。
Hi
2个原因要注意:
输入输出电容尽量靠近芯片对应输入输出脚。
注意GND的noise,特别是反馈。