This thread has been locked.

If you have a related question, please click the "Ask a related question" button in the top right corner. The newly created question will be automatically linked to this question.

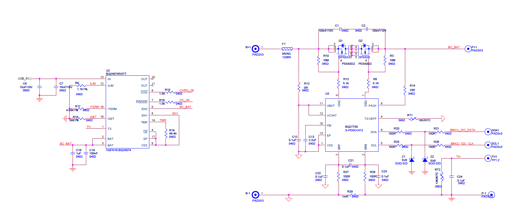
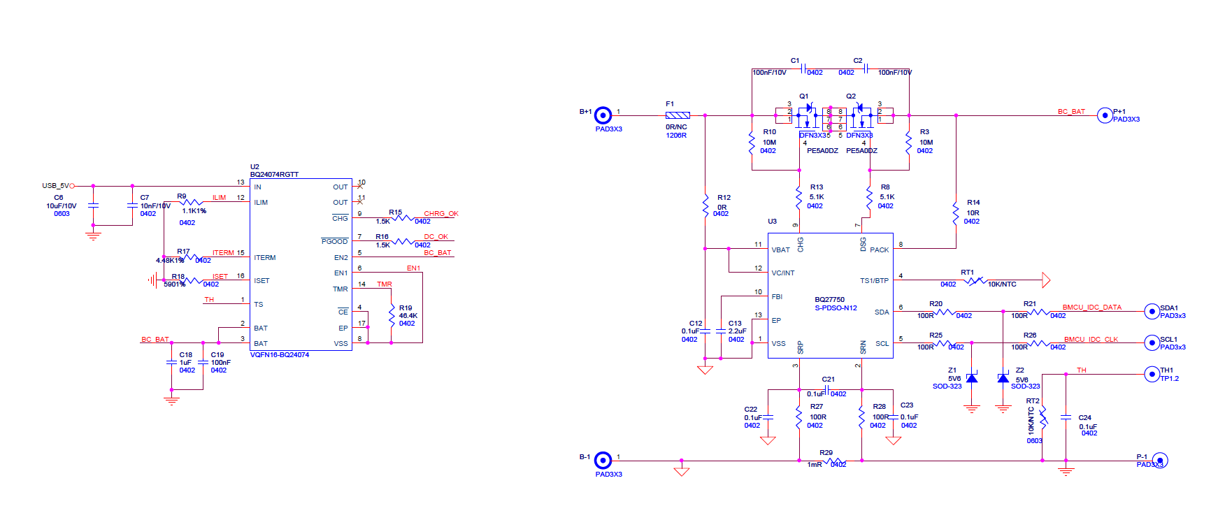
BQ24074 + BQ27750 無法進入SLEEP MODE

Other Parts Discussed in Thread: BQ24074

Dear Sir :

如主旨目前在靜耗電部分遇到會吃約 220 uA ~ 450 uA 的靜耗電

如直接將BQ27750 FET關閉確認可以進入到sleep mode 約70uA 

但如輸出端上有增加BQ24074充電IC配置上則無法進入sleep mode (此時約220uA 上下)