HI,all
我用TPS82085这款芯片应用于SSD中得 2颗 DDR3 1.5V供电,输入电压5V,输出电压1.5V,电流几百mA,在刚开始上电时,会出现较大得啸叫声,系统稳定后,会有持续得较小得啸叫声,请问导致此问题得原因是什么,有什么办法能够改善此问题?
谢谢!
This thread has been locked.
If you have a related question, please click the "Ask a related question" button in the top right corner. The newly created question will be automatically linked to this question.
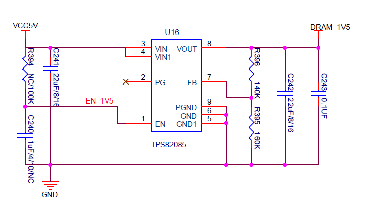
HI,all
我用TPS82085这款芯片应用于SSD中得 2颗 DDR3 1.5V供电,输入电压5V,输出电压1.5V,电流几百mA,在刚开始上电时,会出现较大得啸叫声,系统稳定后,会有持续得较小得啸叫声,请问导致此问题得原因是什么,有什么办法能够改善此问题?
谢谢!