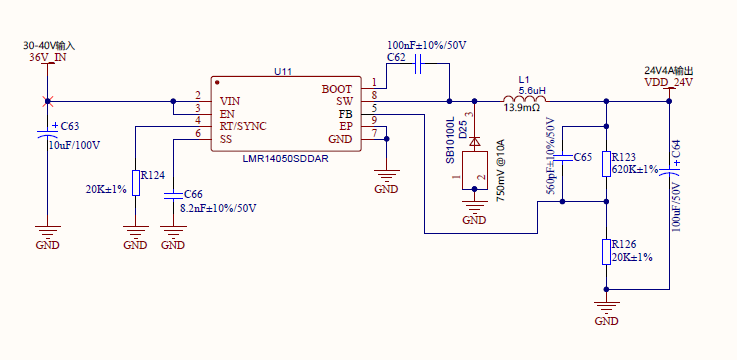
电路如图所示,用WEBENCH® Power Designer 生成的原理图
30V输入,24V输出,当负载加重到2A以上时,输出严重降低到18V左右,负载到3A时,输出更低。用示波器看VSW波形,没看出异常。
另外,试图在反馈电阻R126并联560PF陶瓷电容,轻重载输出电压都比较稳定,但是看VSW波形,电感电流波形,环路出现异常,如下图:
请教各位,该从哪方面分析原因,谢谢~
This thread has been locked.
If you have a related question, please click the "Ask a related question" button in the top right corner. The newly created question will be automatically linked to this question.
电路如图所示,用WEBENCH® Power Designer 生成的原理图
30V输入,24V输出,当负载加重到2A以上时,输出严重降低到18V左右,负载到3A时,输出更低。用示波器看VSW波形,没看出异常。
另外,试图在反馈电阻R126并联560PF陶瓷电容,轻重载输出电压都比较稳定,但是看VSW波形,电感电流波形,环路出现异常,如下图:
请教各位,该从哪方面分析原因,谢谢~