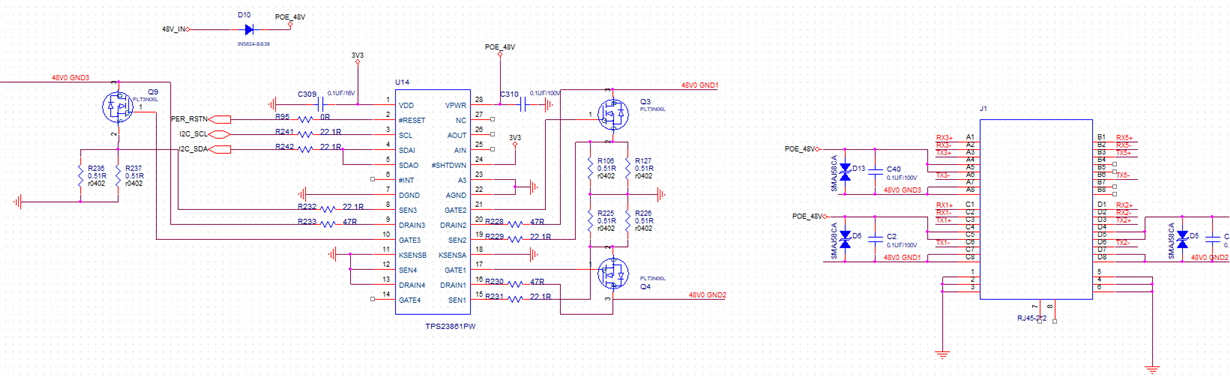
小批量了200PCS,目前发现有100多PCS会在重启或者开机的时候烧坏TPS23861PW芯片,都是3.3V短路导致。3.3V我们尝试用LDO和DC/DC供电都会导致TPS23861PW烧坏,拆掉3.3V外围电路,连接48V和3.3V,反复断电开机十几次也会烧坏。我们现在的上电顺序:48V先上电,2S后3.3V上电,然后200mS再复位。用示波器测量3.3V的电压平稳无尖峰,请教下还有什么原因会导致3.3V烧芯片。
This thread has been locked.
If you have a related question, please click the "Ask a related question" button in the top right corner. The newly created question will be automatically linked to this question.
小批量了200PCS,目前发现有100多PCS会在重启或者开机的时候烧坏TPS23861PW芯片,都是3.3V短路导致。3.3V我们尝试用LDO和DC/DC供电都会导致TPS23861PW烧坏,拆掉3.3V外围电路,连接48V和3.3V,反复断电开机十几次也会烧坏。我们现在的上电顺序:48V先上电,2S后3.3V上电,然后200mS再复位。用示波器测量3.3V的电压平稳无尖峰,请教下还有什么原因会导致3.3V烧芯片。
是的,拆下来测3.3V管脚阻抗只有25欧,shutdown脚也是。什么原因会导致击穿呢
3.3V到供电脚串了1个100欧姆的电阻,也还是会击穿;放一个3.3V对地的稳压二极管,也会击穿;3.3V到供电脚串一个二极管,供电脚上的电压只有2.85V,也会击穿。我们只接了3个口,其中一个口没有用到接地了,是否是因为地的原因,地需要做隔离吗
问题解决了,还是48V上概率性的有过冲58V,加一个LC电路就好了。感谢大家