This thread has been locked.

If you have a related question, please click the "Ask a related question" button in the top right corner. The newly created question will be automatically linked to this question.

请教个问题,我们一个试产量产项目,2000片主板,其中5%左右的TPS61282 低电压输入 ,输出似乎只有250mA,系统开机不正常。其



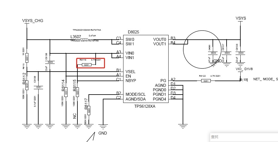
请教个问题,我们一个试产量产项目,2000片主板,其中5%左右的TPS61282 低电压输入时输出似乎只有250mA,在系统开机电流逐渐上升过程,负载电流超过250mA左右立刻掉电,低电压下非常高概率不正常开机,偶尔也能开,实测61282输出也是3.5V,如果输入电压超过3.5V ,则开机没有问题。其他95%的板子低电压开机没问题。电路图如下: 测试过程我们尝试更换了R8116  4.7k换成0R,高概率可以开机了,仍然很低概率 不能开机。 请问这个问题 可能是什么导致的?

  • Hi
    低电压出现问题,此时芯片工作在boost模式,导致带载异常,首先确认输入电压低到什么程度?建议用示波器看一下?
    同时确认如下:
    1. layout上走线宽一点,输入电容尽量靠近电感输入端。
    2.电感饱和电流足够,需要考虑到最低最恶劣的输入情况下,建议是这个电压下输入电流的1.3倍以上。